【鄉村振興案例】國家推行鄉村振興千萬工程的六大路徑和十大典型案例

摘要:傳統農業正經歷由數字技術驅動的深刻變革,未來的農業形態將逐步向數字農業轉型升級。數字農業被視為整合農業生產要素和過程的數字化表達,旨在通過網絡化、自動化、智能化和精細化作業,實現農業產業鏈的全面升級。
本文梳理了數字農業在各領域和行業的具體應用,介紹數字農業為行業發展所提供的應用場景開發案例。數字農業為農業生產管理提供創新性技術方案,其核心在于實現各類農業應用場景的數字化,如數字種植、數字溫室、數字畜牧、數字漁業及數字農產品溯源等眾多的應用場景。整體而言,我國數字農業已有較大發展,但仍處于初級階段,數字農業基礎條件、市場化程度、數據供應主體與數字治理能力等方面存在短板與優化空間。
關鍵詞:數字農業;應用場景;技術方案;發展困境
01 數字農業的發展歷程與所處階段
數字農業是農業現代化的高級階段,是我國由農業大國邁向農業強國的必由之路。近年來,數字農業發展勢頭強勁,通過數據要素的具體應用,以現代農業技術解決方案為傳統農業經營賦能,這種趨勢是技術進步與政策支持共同催化的現象。數字農業在提高農業競爭力、增加農民收入以及推動農業生態可持續性方面發揮著重要作用,成為中國農業現代化進程中不可或缺的力量。但數字農業發展所需要的各種基礎條件、技術更新與配套政策,仍須持續提質升級與優化完善。
01、數字農業的政策驅動
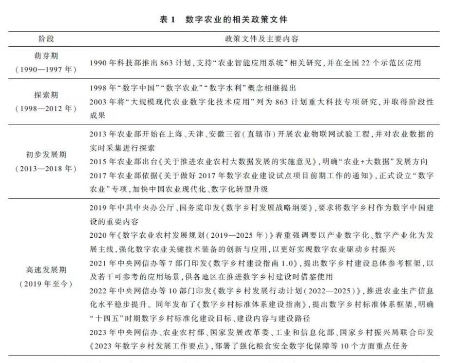
從我國數字農業的相關政策引導與支持中可以窺見數字農業的發展態勢,本文將數字農業發展歷程劃分為四個時期,即萌芽期、探索期、初步發展期以及高速發展期(表1)。我國的數字農業萌芽于20世紀90年代,科技部將“農業智能應用系統”納入“國家高技術研究發展計劃”(簡稱863計劃)。863計劃的推進標志著中國數字農業進入萌芽期,這一時期通過建立如蘋果的生產管理、魚類病害防治等研究平臺和項目數據庫,逐步構建出一些具有行業發展性質的數字農業具體應用形態。1998年“數字中國”概念首次提出,數字農業進入更為深入的探索階段。到2003年,“大型現代農業數字技術應用研究與開發”被列為國家重大科技項目和技術重點項目,顯著推動了數字農業的發展。“十四五”規劃的實施,新一代信息技術與農業生產深度融合,成為推動農業現代化的關鍵力量。

隨著物聯網技術的不斷成熟與大數據應用的興起,數字農業發展方興未艾,呈現顯著增長態勢,我國的數字農業步入初步發展期。2013年,農業部開始在天津、上海和安徽開展物聯網試點,探索農業數據在物聯網中的應用。2015年,《關于推進農業農村大數據發展的實施意見》出臺,明確了“農業+大數據”的發展方向。2016年,農業部印發《農業農村大數據試點方案》,決定在北京等21省(區、市)開展農業農村大數據試點,建設生豬、柑橘等8類農產品單品種大數據。2017年,農業部辦公室發文《關于做好2017年數字農業建設試點項目前期工作的通知》,文件明確指出:“推動大數據、云計算、物聯網、移動互聯、遙感等現代信息技術在農業中應用,在大田種植、設施園藝、畜禽養殖、水產養殖等領域開展精準作業、精準控制建設試點,探索數字農業技術集成應用解決方案和產業化模式,打造一批數字農業示范樣板,加快推進農業生產智能化、經營信息化、管理數據化、服務在線化,全面提高農業現代化水平。”其后,數字農業建設項目重點圍繞大田種植、設施園藝、畜禽養殖與水產養殖四大類領域展開。經過多年的孕育和發展,2018年我國農業生產數字化水平為18.6%,農作物種植數字化為16.2%,設施栽培信息化為27.2%。
2019年,《數字鄉村發展戰略綱要》印發,明確提出“數字鄉村”要成為數字中國的重要組成部分。此后幾年,伴隨著數字中國的戰略推進與數字經濟的一路高歌,數字鄉村迎來了迅猛發展的階段。2020年,全國縣域農業農村信息化總水平增長至37.9%,生產信息化也達到了22.5%。2022年,中央網信辦等10部門印發了《數字鄉村發展行動計劃(2022—2025年)》,部署了8個方面的重點行動,包括“數字基礎設施升級行動”與“智慧農業創新發展行動”兩大行動。2023年,中央網信辦、農業農村部等五部門聯合印發《2023年數字鄉村發展工作要點》,此文件與《數字中國建設整體布局規劃》進行銜接和聯動,提出要“加快農業全產業鏈數字化轉型,強化農業科技和智能裝備支撐”。隨后,在《2024年數字鄉村發展工作要點》中部署了9個方面28項重點任務,使得數字鄉村的建設內容更加細致且具體。受益于市場驅動與政策支持的雙重因素,數字農業逐漸引起各方重視,數字農業亦被看作農業領域的新興增長極。近年來,出臺的數字中國與數字鄉村建設文件較為密集,表1對有代表性和推動性的重要文件和內容進行梳理與回顧。
02、數字經濟賦能傳統農業的數字化轉型
數字經濟是新經濟的重要組成部分,與新經濟有著密不可分的聯系,是由信息通信技術、互聯網技術等驅動的經濟形態。數字經濟已經成為重組要素資源與重塑經濟結構的關鍵力量,是繼農業經濟、工業經濟之后的全新經濟形態,通過產業數字化將數據作為生產要素,使得數字在整個經濟鏈條中發揮重要作用。2016年,《G20數字經濟發展與合作倡議》提出,數字經濟包括使用數字化知識和信息作為關鍵生產要素的經濟活動,強調信息通信技術在提高生產效率和優化經濟結構中的重要作用。數字經濟的核心要義在于以數字技術為核心,依托數字化基礎設施,利用大數據、云計算、人工智能等技術手段,推進實體經濟數字化、智能化、網絡化,促進經濟高質量增長和社會可持續發展。數字經濟可以被理解為以數據為加工對象,利用數字技術提供產品和服務的產業集合,即數字產業化概念,這包括了傳統的信息通信技術領域以及數字化產品、服務和平臺。數字經濟包括信息化發展、互聯網發展和數字交易發展三個方面。綜合而言,數字經濟是基于互聯網及相應新興技術(如移動互聯網、大數據、云計算、人工智能等)所產生的經濟活動的總和,既包括電子商務、互聯網金融等互聯網產業,也包括傳統產業的數字化轉型。
傳統農業生產本身固有的地域性、周期性、季節性使得農業產業化進程相對緩慢,加之農業基礎設施薄弱、產銷體系信息不對稱、金融排斥等因素進一步限制其發展。數字經濟的可再生性、普惠性和高滲透性為農業發展提供了解決這些問題的新思路、新途徑,其可以通過融合不同生產要素來賦能農業體系,推動構建現代農業經營體系。傳統農業的局限性和數字經濟的潛在優勢促使數字農業的概念和實踐應運而生。數字經濟發展通過推動數據要素激活促進農業數字化轉型,互聯網、大數據和云計算等信息技術正在重塑農業生產方式,數字經濟具有的“蒲公英效應”將進一步通過產業鏈協作推動農業的數字化改造,實現數據要素與傳統生產要素的融合,數字基礎設施的發展和信息化水平的提高最終會為農業生產“數字賦能”。可預見,數字經濟高速發展能帶動傳統產業實現多方位、全要素轉型升級,這一新興經濟形態對農業生產方式、生產管理和產業深度融合等方面將發揮巨大影響,傳統農業數字化轉型是數字經濟時代的必然發展趨勢。
與此同時,中國的農業數字化轉型亦面臨若干挑戰與困境。目前數字農業發展還存在諸如基礎設施配套薄弱、技術應用場景開發不充分、數字開發人才匱乏等問題。(1)在基礎設施方面,農村信息基礎設施薄弱,寬帶通信和數字電視網絡等投入仍舊不足,導致農村信息化建設進展緩慢;(2)在技術應用方面,數字技術與農業生產之間缺乏切實的深度融合,新技術難以適應農業領域的實際需求,其中的關鍵性技術研究不深入,國內企業在關鍵設備上過度依賴進口,研發分散而合力不足;(3)在數字主體層面,農民的數字技能幾乎從零開始,高素質數字農業人才極為匱乏,導致技術廣泛應用受限,如農業遙感衛星和北斗衛星導航系統的潛力未能得到充分發揮;(4)在數據儲備方面,數字農業數據統計的真實性和準確性受到質疑,數據的搜集與儲備不充分導致后續的數據模型開發與應用擬合受限。此外,就發展趨勢而言,我國數字經濟發展不均衡,發展水平呈現“東—中—西”階梯式分布特征,數字鴻溝現象明顯。西部地區大多數省市的數字農業發展與全國平均水平相比,在基礎設施、人才資源、技術支持、產業效益、龍頭企業帶動等方面存在較大差距。雖然數字農業被寄予厚望,但就發展階段而言,數字農業建設仍需在技術融合、場景應用與人才培養等方面進一步加強。

02
數字農業的內涵與應用
傳統農業正經歷由數字技術驅動的深刻變革,未來的傳統農業會逐步向數字農業轉型升級。目前對數字農業的研究雖然眾多,但仍有巨大的研究空間與有待開拓之處。下文就數字農業的內涵與特點、核心的板塊與內容及其在現代農業中的角色地位進行論述。
01、數字農業的內涵
伴隨數字技術的高速發展,數字農業在其內涵與外延上展現了日益豐富的趨勢,學者們從不同研究視角對數字農業的概念進行界定,諸如信息農業、精準農業、智慧農業等概念相繼涌現,但這些概念既有共通亦有不同之處。數字農業被視為整合農業生產要素和生產過程的數字化表達,旨在通過網絡化、自動化、智能化和精細化作業,實現農業全產業鏈的全面升級與轉型。從經濟角度,阮俊虎與劉天軍等認為數字農業是數字經濟的一部分,強調數字化農業知識與信息作為核心生產要素的重要性,將其與數字經濟的發展緊密聯系,不僅限于技術應用,更是經濟活動和產業模式的創新。從發展模式角度,羅浚文認為數字農業涵蓋以“產品”為核心的數字生產模式和以“消費者”為中心的全產業鏈數字經營模式,強調市場和消費者在其發展中的重要性。從農業技術應用角度,馬述忠認為數字農業基于農業空間信息,以3S技術(遙感RS、地理信息系統GIS、衛星定位系統GPS)為支撐的農業系統空間信息技術體系,聚焦于數字技術在農業生產中的應用,強調精準農業的實踐。而就生產實踐角度來說,劉海啟則明確數字農業技術系統在種植過程中的應用提升了農業生產效率和田間管理水平,是數字賦能農業的具體體現。綜合以上方面的論述,本文將數字農業理解為集成先進的信息通信技術(ICT)至農業領域的創新實踐,體現為農業生產要素、生產管理過程及農業生產各部門信息的全面數字化,其既是數字經濟的關鍵組成部分,也是農業現代化的顯著標志。這一概念不僅反映了高新技術的應用和農業數字化進程,而且代表了在全球經濟數字化趨勢中農業領域與時俱進的發展方向。
數字農業作為現代農業革新的重要范式,展現了從技術整合到生產效率提升的多維特征。首先,數字農業在本質上是數據驅動和技術依賴,具有集約化與智能化發展特征。溫濤指出,數字農業高度依賴大數據、云計算、物聯網等技術,并將數字化的農業知識和信息視為核心生產要素。這體現在農業要素和模型的數字化上,包括通過3S等技術獲得的地理空間數據、現場生產信息、氣候數據等,都成為農業決策的重要依據。數字農業通過應用這些新興技術實現對農業生產過程的智能化和精準化控制,顯著提升了勞動生產率和資源利用率。其次,數字農業具有個性化和消費者導向的特性。通過數字挖掘能夠捕捉消費需求的變化,提供多樣化和個性化產品,并通過新興技術如區塊鏈模式提高食品的可追溯性。數字農業還具有普惠性和共享性,其有助于簡化交易流程,減少流通損耗,從而提高農業生產者收入,促進資源的共享和規模化經營。再次,數字農業具有較強的經濟社會延展性,它不僅是一系列技術的應用,更是一個廣泛的社會經濟現象。數字農業通過產銷融合、智能平臺和定制化服務,既可促進產業鏈升級又能做到價值鏈的延伸,帶動相關產業的發展。數字農業高度依賴技術創新,這就對應用主體的數字能力有所要求,更強調農民對新技術、新機器、新設備的學習和適應能力。這要求農業從業者要具備與技術相匹配的相關技能,因此數字化轉型成功與否需要綜合考慮技術、教育、研發等因素。總體而言,數字農業可憑借其技術整合、個性化服務、資源優化和數字能力建設等優勢助力農業產業鏈的轉型升級,但也面臨任重而道遠的客觀實情。
02、數字農業的核心板塊與內容
數字農業作為現代農業革命的關鍵驅動力,其本質在于通過信息技術的全面融入,實現農業生產的高效和可持續發展,這一變革主要體現在三個核心板塊。第一板塊是農業要素的數字信息化,它將關鍵的生物、環境、技術和社會經濟要素轉化為數字形式,為決策提供數據支持。第二板塊是農業生產管理過程的全面數字化過程,通過數學模型精確表達和優化各個生產環節以提高資源利用效率。第三板塊是農業生產各部門的信息全面數字化與網絡化管理,提升農業部門間的信息流通和協同效率,同時也推動從生產到流通各環節的數字化轉型。
第一板塊:農業要素的數字信息化。農業要素是農業發展的基本組成部分,主要包括生物要素(如作物葉片溫度、葉片結露時長)、環境要素(如空氣溫度、土壤水分)、技術要素(如農藥效果、飛防效率和收割效率)、社會經濟要素(如農產品市場需求、農產品價格信息)以及知識要素(農業生產中的內在規律與外在關系,往往呈現為基于農業現有知識和涉農專家技術人員的經驗而構建的農業模型)。農業要素的數字信息化是通過先進的信息和通信技術,如遙感、全球定位系統、傳感器、無人機、云計算和邊緣計算等,將這些基本要素轉化為數字形態的過程。數字信息化的農業要素是實施精準智能化農業控制的基礎,是數字化農業運作和管理的核心要素。
在實際應用方面,農業要素的數字信息化主要體現在利用數字技術收集關于生物、環境、技術和社會經濟要素的數據。例如,在果園農業要素的數字信息化過程中利用自動氣象監測設備(溫濕度傳感器、光照強度計、風速風向計等)和土壤墑情監測系統(多層土壤濕度和溫度傳感器等)收集環境要素相關數據,智能蟲情監測設備(蟲類趨光性誘殺技術和超高清攝像頭)和植物生理監測系統(葉片溫度和濕度傳感器)則提供了作物生長狀態和病蟲害信息。數據上傳數字系統終端是后續數字農業決策管理的基本對象,這些技術的應用,一方面使得農業數據的收集更為精準,另一方面促進農業知識與經驗的傳承和顯性化。
第二板塊:農業生產管理過程的全面數字化。農業生產管理過程的全面數字化是農業數字化發展的核心板塊,將農業生產的各個方面和流程過程通過現代信息技術手段轉化為數字形式,以提高效率、減少浪費,并優化管理決策。數字化農業運營管理是基于農業要素及過程數字化形成的數字資源,通過大數據分析、集成化數字平臺和人工智能算法等技術,精準控制農業生產,其主要涉及農業要素數據驅動生產決策系統、市場數據支持決策系統以及全流程供應鏈數字化管理。
生產決策系統不僅限于應對和預測,還深入農業生產過程的各個環節,如在種植領域中涉及種植、灌溉、施肥和收割等環節,對所收集的農業要素進行信息化處理得到數據分析結果,繼而農業生產者利用決策支持系統根據數據分析結果形成農業生產的管理決策,精確規劃和優化生產活動。依托市場數據分析系統支持銷售決策,運用大數據分析和人工智能算法,農業生產者可以更準確預測市場需求和價格趨勢,據此調整產量和種植結構,優化農產品的營銷策略。全流程供應鏈數字化管理中通過集成化數字平臺,農業生產者可以更有效地嵌入供應鏈各環節,包括產前種植、產后收割、存儲加工和銷售,從而實現供應鏈的透明化和優化。
第三板塊:農業生產各部門信息的全面數字化與網絡化管理。農業生產各部門信息的全面數字化與網絡化管理是實現數字農業高效、協同和可持續發展的關鍵。這一轉型過程不僅限于生產領域的技術應用,還涵蓋科研、教育、生產、行政、流通和服務等多個環節,形成一個綜合性的數字化農業生態系統。具體而言,在科學研究領域,數字技術深入應用顯著提高了農業研究的精確度和效率,如通過高級數據分析和模型模擬,研究人員能夠更精準地揭示作物病害的發展趨勢和環境變化對農業的影響,從而加速農作物新品種的培育和病蟲害控制方案的開發。教育領域的數字化則通過在線平臺和虛擬實驗室的建設,打破地理上和物理上的限制,為農業教育和技術培訓提供更加廣泛和深入的途徑。在生產管理領域,農業生產管理過程的全面數字化實現了從田間到收獲后加工處理的全過程優化。數字技術在行政管理中的應用,如電子政務系統顯著提升政府服務的效率和透明度,簡化了農業補貼發放和生產許可等行政事務的處理過程。
03 數字農業的應用場景與技術方案
數字農業的發展為農業生產提供了創新性技術方案。數字農業涵蓋數字種植、數字溫室、數字畜牧、數字漁業及數字農產品溯源等眾多應用場景,數字應用場景是農業農村生產生活各個領域與信息化深度融合的適用情景,它們共同致力于構建一個高度集成、自動化和智能化的現代農業生產生活體系。本研究將數字農業基于各類應用場景所提供的技術方案,統稱為數字農業技術解決方案的綜合性應用框架(圖1)。

《中國數字鄉村發展報告(2022年)》顯示,截至2021年,數字種植和數字溫室領域應用物聯網、大數據、人工智能等技術,實現了部分的精準播種與智能灌溉。我國大田種植信息化率為21.8%;畜牧業的數字化與標準化同步推進,信息化率達34.0%;漁業領域養殖水體信息在線監測、精準飼喂、智能增氧等技術被廣泛應用,全國水產養殖信息化率為16.6%;農業生產整體信息化率達到25.4%。本文將重點介紹五種類型的數字農業應用場景,應用場景的具象化是理解數字農業的抓手,應用場景的締造是數字農業的命脈所在。
01、數字種植
數字種植是運用信息技術、傳感器技術和大數據分析等技術和管理方法,實現生產全過程的智能化、高效化和可持續發展的創新型種植業模式,應用于規模化農業作物生產、園藝精細化生產、園林生產等多個領域。內容涵蓋農作物生長環境的智能化監控、精準農業生產、農作物病蟲害的智能預測和防治、農產品質量的追蹤管理。具體而言,通過物聯網技術和傳感器實現土壤濕度、溫度等環境參數的實時監測,實現農作物生長環境監控;利用大數據和人工智能技術對農作物的生長狀態進行分析,實現農作物生長過程的精細管理和高效率生產;運用高精度傳感器和遙感技術快速識別病蟲害情況,結合智能化的防治系統及時采取有效措施;采取信息技術手段,實現農產品質量從種植到收獲再到市場的全過程追蹤,加強對農作物生產過程的質量管理,建立農產品質量安全可追溯體系。
北京AKN農業科技有限公司立足于全周期數字種植決策支持服務系統,以數字農場物聯網平臺、農業大數據服務平臺以及農機自動化設備為核心服務領域。據公司統計數據,截至2023年其支持的耕地覆蓋面積2600萬畝。該公司依托其自主研發的大數據驅動型智能農業技術系統,為農業種植者提供及時、高效、精準的管理決策指導,具體流程如圖2所示。該系統通過軟硬件系統的融合,收集農田操作數據和收成等關鍵信息,形成信息閉環。通過整合未來氣象數據、土壤環境數據、作物生長模型算法以及用戶在系統中的主動反饋,將數據傳遞到信息采集端,通過系統數字化模型分析處理進行決策,為種植戶或企業提供精確到天的耕作操作建議,并通過智能農機設備執行決策。

02、數字溫室
數字溫室,也被稱為自動化溫室大棚,通過整合計算機控制系統、移動天窗、遮陽系統、保溫保濕窗簾、風扇降溫系統、噴滴灌系統以及移動苗床等先進設施,構建一個高度自動化的生產環境,實現環境控制、自動化管理和智能決策的有機結合。該系統由信號采集系統、中心計算機和控制系統三大核心部分組成,對溫室內部環境進行精準感知與智能控制,從而有效管理溫室大棚內部環境。數字溫室大棚的應用范圍廣泛,覆蓋了農業、園藝、畜牧業等多個領域,特別是在露地蔬菜智能化自主移栽、土壤元素快速檢測、基于圖像技術的設施園藝動態監測、新型裝配式溫室精準感知與智能環控等應用場景中表現突出。這些應用不僅提高了農作物的生長能力,還通過智能施肥與植保、智能種植管理等手段,提高生產效率,優化資源利用率。
青州市YX溫室園藝有限公司,為花卉、蔬菜、種苗繁育、養殖及畜牧業等眾多領域的數字溫室工程設計與承建提供全面解決方案。該系統通過先進的信息采集設備,如溫濕度傳感器、二氧化碳傳感器、土壤電導率傳感器等,實時監測溫室內部的環境狀態,確保數據的實時性和準確性。在數據采集后,數字溫室系統通過其內置的數字化模型進行深入分析和處理。基于復雜的算法和數據分析技術,系統能夠對收集到的數據進行深度解析,識別出作物生長的最佳環境條件,將分析結果進一步轉化為具體的生產決策。智能溫室利用無線通信技術與智能農機設備實時連接,根據系統提供的決策建議,智能農機設備能夠自動執行相關的農業操作,實現灌溉、施肥、通風、遮陽、加溫等多個方面的調節,進一步提升農業生產的自動化和智能化水平。同時,系統通過軟硬件的融合,不僅優化了作物生長環境,還能收集農田操作數據和作物收成等關鍵信息,形成一個完整的信息閉環,為農業生產提供持續的數據支持和優化建議,該系統具體架構如圖3所示。

03、數字畜牧
數字畜牧通過綜合運用物聯網技術、大數據平臺及人工智能技術,優化畜牧業養殖、防疫、檢疫、產品安全監測、病死動物處理、屠宰管理、衛生監督和市場監測等環節,以實現畜禽養殖智能化、動物防疫和檢疫智能化、畜產品安全監測智能化。具體而言,基于物聯網技術,實現畜禽標準化養殖、環境因素的智能檢測與調控、全程電子溯源;建設大數據平臺實現養殖戶即時獲取畜禽的生長特性、飼養管理要點、疫病防治知識以及市場行情動態,進一步優化養殖決策過程;通過人工智能技術,實現畜禽個體位置及生理特性指標的獲取、病死動物無害化處理和動物衛生監督執法的智能化,實現從畜禽養殖到屠宰、流通每個環節的質量安全追溯,整體提升畜牧業防疫和安全監管的效率和精確度。
ZKZM(西安)公司聚焦肉羊養殖產業智能化與信息化,于2017年建成投產,產品投入累計使用百萬只羊。公司以“智牧通、智牧大腦、智牧物聯、智牧金融”為基礎板塊構建了一體化的肉羊養殖全產業鏈信息化服務平臺。其中,“智牧通”生產管理系統通過自主研發的軟件平臺和動物智能項圈、植入式智能芯片等硬件設備,為養殖肉羊提供科學管理、數據信息建設、風險防控和產業融合的智能化生產服務。系統通過電子項圈和智能終端實時采集羊的生產數據,經由系統收集、分析數據,提供生產管理、健康狀況監控和繁育管理等信息,通過溫濕度傳感器、氨氣濃度傳感器等監控羊舍環境,運用自動調節設備如風機、水簾等優化生存環境,基于大數據分析自動推算羊的健康狀況和最佳生長環境,詳情見圖4。

04、數字漁業
數字漁業作為現代漁業發展的高級階段,基于現代信息技術收集整合、深入開發和利用漁業全產業鏈信息資源,顯著提高漁業綜合生產力和經營管理效率。數字漁業的具體應用場景涵蓋水產養殖智能化、海洋捕撈智慧化以及水產加工智慧化。水產養殖方面,基于大數據實現綜合養殖決策、環境監控(水質參數、視頻)、養殖設備智能控制、病害監測預警、遠程診斷等水產養殖信息化服務。海洋捕撈方面,通過船載自動識別系統(AIS)等技術實現漁業捕撈預測分析服務、漁獲量分析預報服務,真正做到“未捕先知”,實現電子漁撈日志、捕撈水產品追溯,提升捕撈信息化程度。水產品加工則通過智能化手段實現水產品養殖、加工、流通環節的質量安全追溯,加強水產養殖過程質量管理、建立水產品質量安全可追溯體系。
以水產養殖智能化為主要應用場景的浙江QYL農業科技有限公司于2016年建成投產,集成應用500畝循環養殖水體,投入建成34個數字漁村。主要業務涵蓋漁村服務驛站、數字生態漁倉和智能蜂窩池,分別針對魚塘監控、水產品銷售接口解決以及全程化智能養殖管控,圍繞核心業務場景基于物聯網“六域模型”搭建數字漁業科技服務平臺。數字漁業科技服務平臺的物聯網系統基于系統級業務功能的劃分,設定物聯網用戶域、目標對象域、感知控制域、服務提供域、運維管控域和資源交換域,分別對應不同用戶群體的具體需求,明確“物”的屬性及其關聯特性,制定感知區域和控制區域物物相連的方案,將原始數據轉化為用戶可直接利用的信息,確保系統的安全、穩定和精準運行以促進系統內外部的資源信息共享和交換。
05、數字農產品溯源
數字農產品溯源本質要實現農業生產全過程的數字化管理與監控,確保農產品從田間到餐桌的全過程可追溯性,從而保障農產品的質量與安全。數字農產品溯源的體系架構從底層到頂層共有五個層級。一是運行環境層,為系統提供硬件設備、操作系統、網絡環境等基礎運行條件;二是網絡層,負責數據傳輸和網絡連接管理;三是基礎服務層,提供身份服務、區塊鏈服務、管理服務和安全服務等基本功能模塊;四是接口層,向上層應用提供數據交互和共享的統一接口;五是應用層,提供農產品質量追溯、安全生產管理、流通管理、質量監督管理等具體業務功能。基于該體系架構,數字農產品溯源技術優化了生產、加工、銷售等環節,為政府部門的監督管理、企業的可信流通體系建設提供技術支撐,整體提升了農產品質量和安全水平,有效緩解供需雙方的信息不對稱問題。
WZ公司是一家提供農產品溯源系統的平臺公司,其農產品溯源系統是從產品的源頭開始規范管理,由事后檢測轉變成事前預案、過程管控,包括產地檢測、種苗處理、施肥、用藥、采摘、運輸、加工等環節,以提高產品質量。通過為每個商品分配唯一識別碼的方式,基于一物一碼SaaS平臺實現了商品的生產管理、加工流程、運輸流程和銷售環節的多流程追蹤以及溯源查詢(圖5)。具體而言,通過分配每個銷售單元獨有的身份標識(如條形碼或二維碼)及應用傳感器技術,實現農產品從種植至加工全過程的實時監控與網絡化管理;加工環節采用電子標簽技術,全程監控并實時記錄加工過程中使用配料、加工環境等關鍵數據,滿足加工透明度需求,便于食品安全責任追溯;集成物聯網、GPS及視頻監控技術,實現農產品運輸過程的可視化管理,確保運輸過程中農產品的安全與質量;銷售環節功能記錄農產品銷售信息,為生產管理、投入品管理及銷售策略優化提供數據支持,增強市場響應效率;提供基于農業物聯網的追溯查詢平臺,使用戶能通過多種終端進行溯源查詢,實現農產品全程追蹤。系統對相關信息進行綜合記錄與存儲,支撐多個移動終端數據管理與分析。

04
數字農業發展的困境與建議
我國數字農業經歷了數個重要發展階段,目前正如雨后春筍,呈現顯著發展態勢。在政府和市場主體的積極推動下,農業智能化、信息化程度逐年增長,在數字種植、數字畜牧和數字漁業等多個場景實踐中給出高質量技術解決方案,提供多場景、全產業鏈的綜合服務,有效提升農業生產的科學性和精準度。但農業的數字化轉型發展同樣面臨著諸多挑戰,需要堅持系統化思維,進一步完善行業解決方案與相應配套。
01、當前數字農業發展的困境
數字農業成為現代化農業關鍵驅動力的過程中面臨著諸多困境,資本投入、企業主體培育以及基層治理轉型問題較為突出。社會資本投入數字農業領域建設熱情低,地方在推動數字化轉型上具有“賦能”與“負能”雙重性,嚴重制約了農業數字化轉型。
一是數字農業發展的政策驅動性強,市場化發育程度不足。在數字化農業的快速發展階段,資本市場對數字農業的參與度顯著不足成為該行業發展的重大制約因素。數字農業建設具有高投入、長周期及高風險等特性,高額的初期投資和較長的資金回收周期對于大多數尋求快速回報的投資者來說是一個巨大的障礙。技術與資本是雙生子,但資本市場對數字農業能夠帶來的長期回報保持觀望且態度相對保守。同時,數字農業項目的成功實施往往需要跨學科的知識和技術,增加了項目的復雜性和不確定性。數字農業正處于尷尬的發展境地:一方面數字農業的迭代更新需要市場主體的創新精神與資本投入,另一方面目前進入這一領域市場主體的技術能力與經濟實力又有明顯的先天不足。
二是作為數字農業發展主體的各類企業,其農業數據服務的產品供應能力不足,與國際比較更為明顯。數字農業的實施不僅涉及技術的升級,更是對傳統農業經營模式的重構。數字技術的引入使得農業生產的各個環節可以實現更高效的整合與優化,從而要求農業企業主體具備與傳統農業不同的技能和素質。目前,中國數字農業經營企業對數字化轉型的重視程度和方向具有偏差。眾多企業在數字化的道路上過度依賴硬件投入,未能充分認識到軟件和數據處理能力在數字農業中的核心作用。
這種不穩定的發展模式導致數字農業通過數據驅動和智能化技術優化農業生產流程的本質特征未能得到充分體現。相較于眾多數字農業企業所采取的機械化的單純勞動力替代,企業應更加注重于數據的深度挖掘和智能化應用。數據作為數字農業的核心資源,其采集和應用是衡量企業發展成熟度的關鍵。當前許多企業雖在數據采集上投入重金,但在數據質量控制、分析加工和建模應用等方面相對滯后,反映出企業在明確商業化路線和數據運營技能方面的不足。農業數據服務產品化能力普遍不足,諸多企業缺乏創新能力,停留在模仿和小幅度改進,陷于低水平陷阱難以實現跨越式發展。總體而言,中國數字農業企業亟需明確商業化方向,提升數據的應用效率并優化產品服務能力以及創新能力。
三是數字治理能力缺乏,有效的數字供給制度不完善,存在數字“負能”的風險。在農業數字化轉型的關鍵階段,數字治理能力對數字農業發展的影響尤為深刻。數字治理作為一種創新的治理工具在理論功效與實際成果之間具有不一致性,在促進或阻礙農業數字化轉型升級方面扮演著雙重角色,這種雙重性體現在數字“賦能”與數字“負能”的一字之差上。一方面,一些地方政府在追求政績的驅動下忽視實際發展條件,盲目推進數字化項目,從而影響項目的實際效果和可持續性,不僅未有效解決農業發展實際問題,還導致了數字技術應用與建設目標的錯位情形。另一方面,快餐式的數字化建設催生出“偽數字化陷阱”現象。在追求快速成果和試點亮點的過程中,一些地區和企業的數字化建設采用了表面化和短期化的策略,做表面功夫,“數字上墻”現象明顯,造成了資金與資源的嚴重浪費。
02、深入推進數字農業發展的建議
首先,對標國際發達農業的數字農業技術與行業方案開發,構建高水平的數字農業應用場景。發達國家如美國、德國、日本及英國的先進做法,展現了系統化管理、技術創新、框架邏輯與生態系統建設對促進數字農業進展的重要性。德國通過完善的法律框架與社會化信息服務保障農業信息化。美國依托網絡與遙感技術高效管理農業資源,并通過AGNET網絡促進農業信息共享與決策。英國的一體化觀測系統、日本在植物工廠技術研發的領先、德國的技術集成及在線服務平臺,以及美國與以色列在市場化與專業化創新方面的實踐,均為中國提供了寶貴借鑒。基于此,重視政策、資金、技術及人才的四維生態系統構建,推動物聯網、大數據、精準與智慧農業的綜合發展,是確保數字農業高效發展的關鍵路徑。
其次,強化農業企業在數字化轉型中的主體性作用。通過強化企業在農業數字化轉型中的核心作用,解決企業主體培育困境。這包括提升企業在數據處理和創新方面的能力,鼓勵其探索新的商業模式,以更好地將數字技術整合到農業生產,達成技術創新與行業應用的深度融合。鼓勵大型科技企業利用其科技優勢積極參與農業生產的全環節數字化轉型,延長農業數字化產業鏈,激發中小型科技企業參與數字轉型的積極性,形成集群化企業共同體,并為中小型企業提供必要的技術咨詢、資金支持和市場接入機會。
最后,推進與農業數字化轉型相配套的治理體系,推進農業數字化轉型需充分釋放現代化治理效能。通過提升基層決策者的數字素養和決策能力,加強對數字化項目的理解和規劃能力。堅持以人民為中心,確保項目規劃和實施過程中充分考慮并融入當地群眾的需求和反饋,保證項目的實際適用性和可持續性。堅持協同治理,構建多方協同的治理機制,發揮多元主體參與治理的積極性,形成上下良性互動的治理模式,通過定期評估來確保數字化項目的實施效果,保障資源的有效利用和項目的長期可持續發展。
原文載丨《南京農業大學學報(社會科學版)》2024年第6期
來源:南京農業大學學報社科版微信公號
文:王海俠 屈林婧 北京師范大學社會學院
更多干貨、市場分析、重磅案例、實戰課程歡迎訂閱 [農業行業觀察]公眾號:nyguancha

相關文章
文章:8803 篇
瀏覽:56913 次
代表文章
【鄉村振興案例】如何打造“三物融合”河南新范..
科爾沁區與鄉合集團達成現代農業戰略合作..
【證書推薦】第11期鄉村振興管理師火熱報名中,..
科學用好氮磷鉀 大曉智能精準施肥提質增效..
【化肥行業】化肥市場趨勢:2026年全球農業重塑..
“十五五”鄉村振興新圖景:從“全面推開”到“..
起飛!農業機器人正當時
【農業現代化】中國農產品加工產業鏈全景圖剖析..
年銷3萬億,農村電商或被重點整治了..
深度解讀!劃重點!中央一號文件有這些關鍵詞,..
【特刊】“品牌強農”怎么做?六大策略將品牌建..
【特刊】2026智慧農業未來方向:“伏羲農場”模..
大曉智能助推水稻“種出高產”到“種出優質”的..
“十五五”規劃!縣域農業農村六大躍升方向全解..
中央一號文件中的“品牌”看點,三農騰飛在即..
【有機農業】有機農業的質疑和常見的十個誤區..
【特刊】深度研究!鄉村振興的深層邏輯與實踐超..
【特刊】精準農業正當時,2026年農業機器人騰飛..
【食品行業】近年來食品包裝的七大創新..
【特刊】鄉村振興下村集體經濟不得不了解的12種..
如何打造更賺錢的“無人農場”?
【預制菜】重磅分析!我國預制菜出海的趨勢與特..
植物工廠掘金戰:五大商業模式破解90%虧損魔咒!..
50萬架農業無人機如何重塑全球農業?揭秘未來十..
【預制菜】2025預制菜趨勢預測:聚焦大單品,邁..
70%利潤歸農戶!“公司+合作社+農戶”模式正在助..
出海,中國農業的下一站!
政策青睞!數字鄉村如何從“盆景”變“風景”(..
【考證推薦】農業經理人技能證(第19期)7月4月..
【創業案例】逆天啊!蔬菜種成打卡項目,1斤賣價..