【鄉村振興案例】國家推行鄉村振興千萬工程的六大路徑和十大典型案例

01
引言
在新一輪的信息技術革命浪潮、氣候變化、農業資源趨緊同步交織的情況下,信息通信技術推動了傳統農業向數字化轉型,形成了貫穿農業全產業鏈的智慧農業,又被稱為“農業4.0”。智慧農業是通過人工智能、機器人技術、區塊鏈、云計算、物聯網、5G等數字技術優化生產決策,不斷改善生產過程,提高農業生產效率,實現經濟、社會、環境的可持續發展。從國際上來看,世界主要發達國家和地區先后提出了“農業技術戰略”“農業發展4.0框架”等戰略,用以鞏固加強其農業競爭力。同步,近年來中國也高度重視如何深化農業農村數字化轉型的問題。2020年中央一號文件《中共中央 國務院關于抓好“三農”領域重點工作確保如期實現全面小康的意見》強調,依托現有資源建設農業農村大數據中心,加快現代信息技術在農業領域的應用以提高農業現代化水平。2021年中央一號文件《中共中央 國務院關于全面推進鄉村振興加快農業農村現代化的意見》進一步提出,“加快建設農業農村遙感衛星等天基設施。發展智慧農業,建立農業農村大數據體系,推動新一代信息技術與農業生產經營深度融合”。因此,順應全球趨勢,把握技術變革機遇,加快數字技術在農業上的應用,發展智慧農業,成為推動農業高質量發展和鄉村振興的一個重要內容。
目前,學者從不同角度研究智慧農業,主要聚焦三個方面:一是分析總結國內智慧農業發展。一方面,總結了中國智慧農業的發展模式、現狀問題和挑戰,進而提出確切解決思路;另一方面,立足于中國農業現實條件,放眼未來,提出遠景規劃和具體措施。二是梳理國外智慧農業先發國家的經驗。有學者著重分析了農業大國——美國如何應用物聯網技術推動智慧農業發展;也有學者從小農視角出發,闡述了日本發展智慧農業的路徑方式,提出對中國有益的具體舉措;還有學者從智慧農業的特性出發,綜合梳理和反思了多國智慧農業的經驗和不足。三是闡述智慧農業中各類技術對農業和農民的影響,包括農業機器人、大數據、物聯網、無人機等智慧農業技術,討論這些技術如何幫助農民提高農業生產效率以及生態績效;相反,也有研究者針對上述“顛覆性技術”的應用,分析這些技術可能造成的風險和倫理問題對農業農民的沖擊。總之,已有研究對智慧農業展開了豐富的探討,但是鮮有文獻深入探討基于地區差異化發展智慧農業。中國地域南北和東西跨度比較大,各地區農業資源稟賦同樣存在著顯著的差異。雖然中國農業仍然以小農生產為主導,但是不同地區的農民擁有不同大小的耕地面積。因此,需要從差異化的角度考量中國智慧農業的發展。
基于這種差異化,中國智慧農業如何進一步發展,選擇怎樣的智慧農業發展路徑成為重要議題。因此,選取同樣具有地區差異且借鑒價值高的對象成為應有之意。有鑒于此,歐盟成為中國學習智慧農業發展的優質對象。歐盟內部同樣差異較大,但歐盟農業創新能力強,發展智慧農業的時間早,有完善的智慧農業創新與推廣機制。基于以上現實狀況,本文試圖對歐盟發展智慧農業緣起及發展路徑進行全面分析,比較梳理中國和歐盟智慧農業的發展異同,為轉型期的中國提供有益的智慧農業發展借鑒。

02
歐盟發展智慧農業的緣起
作為世界領先的農業與食品生產地區之一,歐盟對內面臨農業勞動力大量流失和日益老齡化、農業生產環境問題突出等壓力,對外面臨優質低價農產品的擠壓沖擊,因此寄希望通過發展智慧農業走出困境。
01、有效應對勞動力供給壓力
歐盟農業部門面臨農業勞動力大量流失和日益老齡化的難題。2018年歐盟農業從業人員共有920萬人,與2005年相比減少了950萬人,降幅超過1倍。歐盟農業勞動力大量流失,一方面,是因為技術進步和農機推廣引致的效率提升,使得農業部門消化不了如此多的人員;另一方面,是受到城市化和二三產業發展的拉力所致。同時,歐盟農業生產者老齡化嚴重,缺乏青年勞動力。歐盟57.8%的男性農場管理者在55歲以上,在40歲以下的農民僅占10.7%,35歲以下的農民占比更是從2005年6.9%下降到2016年5.1%。受新冠肺炎疫情影響,歐盟農業季節性雇工短缺現象嚴重,亟待引入勞動節約型技術,實現農業領域的自動化和智能化。發展智慧農業成為歐盟有效應對農業勞動力流失和老齡化問題的理性選擇。
02、全面提升農業整體競爭力
歐盟農業部門面臨新大陸國家和新興經濟體的雙重擠壓,亟待提升農業整體競爭力。歷經共同農業政策的多次改革,歐盟部分農產品取得了一定的競爭優勢,但受到資源稟賦約束和共同農業政策轉型影響,總體面臨嚴重的競爭挑戰。與美國、巴西等新大陸相比,歐盟農業資源稟賦不足,農業生產規模有限。歐盟80%的農場為小型農場,無法實現農業生產的最佳規模,僅有德國和法國等少數成員國能夠應對外部競爭壓力。與中國、印度等新興經濟體相比,歐盟共同農業政策和其他法規所包含的環境保護和動物福利要求,致使歐盟農場主需要承擔更高成本。因此,歐盟寄希望通過發展智慧農業實現產業突圍,利用智慧農業技術手段優化生產要素配比,在降低農業投入的同時,獲得高質量的農業產出和彈性的生態系統。
03、歐盟實現農業可持續化發展
在全球氣候變暖以及歐盟內部環境退化、生物多樣性喪失的趨勢下,歐盟尋求降低環境影響的可持續農業發展方式。在此前提下,歐盟需要達成巴黎協定和生物多樣性公約規定的氣候與生物多樣性的目標以及歐盟內部規定的環境法規目標。過去60多年中,歐盟借助農藥與化肥的使用實現農業產量的增長,同時造成了嚴重的負外部性,包括對土壤、飲用水、食品的污染以及鳥類與有益昆蟲的減少。德國作為歐盟成員當中的農業大國,通過對使用農藥所造成的負外部性成本進行貨幣化計算,發現因過度使用殺蟲劑和農藥致使其每年的環境損失預計在1.17億歐元以上。同時,歐盟大力發展的畜牧業成為溫室氣體排放的主要來源之一,制約歐盟在2050年實現碳中和的目標。因此,歐盟如何利用其世界領先的工業和數字化技術,實現對作物和牲畜的實時監控和節能環保,成為其關鍵農業議題。

03
歐盟智慧農業發展路徑探析
歐盟通過多年的政策引導,立足歐盟自身內部差異和農民需求差異,加強智慧農業的理念創新與技術適應性,形成與歐盟各個區域相適應的智慧農業解決方案,并擴大農村基礎設施覆蓋面,提高不同主體數字技能應用能力,使其智慧農業的發展取得了一定成績。
01、精準錨定內部差異,區域集群發展智慧農業
歐盟地區幅員遼闊,各個區域的農情各不相同,因此,歐盟需要考慮自身地區間的差異發展智慧農業。
3.1.1 聯結不同農業創新主體,區域內部協同發展智慧農業
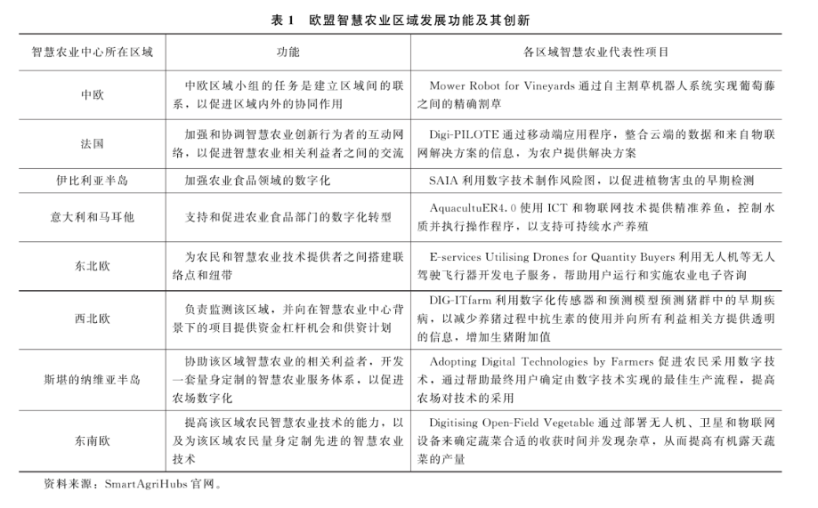
依據歐盟區域特征,差異化發展智慧農業。歐盟各成員國和區域之間的差異,促使歐盟需要考慮這種差異發展智慧農業。智慧農業具有巨大的農業生產潛力,但歐盟成員國所涵蓋的地區農業生產條件各不相同,各個成員國可能有不同的農業生產部門,不同的農業文化傳統和不同的經濟狀況。因此,考慮復雜的農業生產情況,歐盟整合農情相似的成員國,采取區域集群的方式,并在滿足歐盟共同農業政策中“公共衛生和動植物健康、環境、動物福祉”方面要求的前提下,差異化發展智慧農業(表1)。為了充分解決差異化的問題,歐盟通過SmartAgriHubs項目連接各個區域內部的數字創新中心(Digital Innovation Hub)、能力中心(Competence Hub)、大學農業研究機構、試驗站、農場、推廣機構等組織,涉及歐洲耕地作物、畜牧業、水果、蔬菜、水產養殖5個農業生產部門,設立了28個旗艦創新實驗,將智慧農業技術提供者和區域農戶聯結在一起,解決區域的農業挑戰,滿足相對應區域的智慧農業發展需求。同樣采取此方式的歐盟項目還有AgRoBofood(開發適合歐盟農業的機器人)項目。這一項目要求根據不同區域的生產特征和種養類型劃分區域,研發適宜該區域農業生產的農業機器人,以應對歐盟面臨的農業勞動力缺失的問題。

3.1.2 進一步促進區域間合作,形成歐盟智慧農業創新生態
在滿足區域智慧農業發展的前提下,歐盟鼓勵跨區域互相交流,形成泛歐洲化的智慧農業技術創新生態。鑒于沒有單獨一個研究機構能夠在智慧農業所有領域成為領跑者,需要不同數字創新中心和能力中心相互聯系,有效利用歐盟資源,通過不同數字創新中心之間的互補,相互提供不同的智慧農業創新測試基礎設施和專業知識,以刺激進一步的創新。歐盟通過SmartAgriHubs項目促進能力中心和數字創新中心互動,形成2 000多個泛歐智慧農業創新網絡。此外,為了進一步促進歐盟農業部門智能化轉型,SmartAgrihubs項目還通過開放式選拔,吸引智慧農業技術提供商進行技術研發,提供70%~100%的項目資金,幫助技術提供商度過智慧農業技術研發的生命周期,以促進歐盟整體區域智慧農業的創新,形成歐盟農業創新生態。
02、重視歐盟農戶差異,加強智慧農業技術適用性
歐盟在加強區域內部的智慧農業創新的同時,還注重農民的差異,包括農戶的規模差異和種養差異,研發相適應的智慧農業技術,以促進歐盟農戶對智慧農業技術采納,從而優化不同農戶的農業生產效率,并進一步通過使用智慧農業技術而提高環境效益。
3.2.1 針對規模差異提高智慧農業技術適應性
歐盟農戶之間、農場規模之間的差異較大,這促使歐盟需要考慮這種差異發展智慧農業。從農場規模上來看,歐盟大農場比例雖然只占了3%,卻擁有歐盟53%農業用地面積,而歐盟小農場比例為93%,只占農業用地總面積30%。自動導向系統在中歐和北歐已經得到廣泛應用,幫助大農場實現了利潤最大化。除此之外,針對智慧農業應用過程中的新增成本和中小規模農場主的認知偏差與操作困難,歐盟積極探索小農發展智慧農業的路徑方式。特別是在歐盟東擴過程中,大量中小型農場涌入,成為歐盟發展智慧農業必須要著重考量的一部分。因此,EIP-AGRI(歐洲農業生產力和可持續創新伙伴關系計劃)展開“Small is smart”主題工作,通過開展各類智慧農業創新項目來為小農場的農戶提供智慧農業技術。例如,“Smart Agriculture in Zagreb County”智慧農業項目服務于小型葡萄園,通過多光譜攝像無人機監測,為小農場主提供不同品種、位置和大小的葡萄種植地塊的成本效益建議,減少了人工照看的成本,提高其農場的管理能力;“WaterBee”項目提供低成本、易于使用的智能灌溉調度系統,通過這一項目灌溉效率提高了44%,人力支出減少了23%,而且小型農場只需要一年的時間就能收回其付出的成本,達到了“更少投入、更多回報”的目的。
3.2.2 針對種養差異開發相適應智慧農業技術
歐盟本身具有成熟的農業技術創新能力和成熟的工業體系,使之能根據歐盟內部的種養差異,研發適宜智慧農業技術。歐盟在實施2014—2020年共同農業政策時,依托共同農業政策的第二支柱(歐盟農業農村發展基金),并協同“地平線2020”計劃資助了不同作物智慧農業技術的開發,涉及不同動植物農業機器人、動植物生長模型、圖片成像、人工智能、大數據、云計算等方面,注重農業創新技術和知識的理論與實踐相結合,不僅不斷開發智慧農業前沿技術,還兼顧開發成本低、包容性強的智慧農業技術,并通過眾多項目實地檢驗了這些技術的有效性(表2)。同時歐盟還開發了一系列智慧農業技術的成本效益分析模型,幫助不同的歐盟種養戶評估采納智慧農業技術的效益。
03、線下線上平臺雙開放,定制智慧農業解決方案
歐盟依托自身強大的工業基礎,研發了眾多的智慧農業技術,但是農戶依據自身區域特征選擇科學有效的智慧農業解決方案成為重要問題。歐盟通過多年實踐探索,制定了歐盟智慧農業解決方案的定制方式。
3.3.1 線下多元主體共同參與,定制智慧農業解決方案
鼓勵農民、顧問、工業界、智慧農業專家和研究人員進行合作,克服智慧農業方案的復雜性。為了克服不同區域農戶面臨的技術、社會、環境、監管和經濟等因素阻礙,定制符合農民需求的個性化智慧農業解決方案,歐盟采取多元主體合作的方式,協調智慧農業的利益相關者參與其中。通過地區創新中心線下平臺,召集各個主體參與智慧農業專題探討,從探討中確定農戶對智慧農業技術使用的障礙和需求,制定完善的以農民為中心的智慧農業解決方案,智慧農業專家和顧問幫助農戶識別具有高性價比的智慧農業種養解決方案,發展農戶使用和推廣智慧農業的方案。同時,農戶的需求為工業界的技術供應商提供識別具有商業潛力的發展方向,為技術供應商升級智慧農業服務提供了有效的依據。而農戶最終的反饋為研究人員和技術開發人員明確了智慧農業技術進步的方向。為了有效針對歐盟內部復雜的農業生產情況和農民需求,充分發揮歐盟智慧農業的大量研究成果和商業應用,形成直接使用的智慧農業解決方案清單,歐盟設立了Smart-AKIS項目,采用多主體合作的方式,通過評估農戶的需求和興趣,并根據地區或成員國的具體情況創建智慧農業解決方案。該項目最終形成了多達200個智慧農業解決方案,并在智慧農業平臺上展示和評估,其中50多個智慧農業解決方案受到了農民和農學家的采納。
3.3.2 線上開放開源平臺,數據化定制智慧農業解決方案
為了實現進一步實現場景化、個性化、低成本的智慧農業解決方案,歐盟開放開源平臺,采取數據化驅動生成智慧農業解決方案,消除智慧農業技術上的問題,并滿足農戶的需求。EIP-AGRI經過下屬的智慧農業工作小組調查發現,除了要按照區位因素定制智慧農業解決方案,智慧農業技術的成本效益問題和主流的智慧農業設備之間的兼容性問題是阻礙農戶定制智慧農業解決的方案的主要因素。例如,物聯網協議缺乏標準,不同廠商生產的農業機械、無人機、傳感器和應用之間缺乏互操作性標準,致使農戶難以實現智慧農業設備之間的兼容,無法協同現有的設備定制符合農戶需求的個性化智慧農業解決方案,加劇了農戶定制智慧農業解決方案的成本。此外,農戶由于認知上的差異,有時無法識別自身農場產生的數據的價值,導致農戶無法明確數據所能帶來的附加值效益。為明確解決以上問題,歐盟進一步服務各成員國和區域實現智慧農業從土壤分析到作物種植、從天氣監測到施肥撒藥等方面功能的集成,克服由于技術問題造成信息孤島問題,保證智慧農業解決方案場景化、個性化、低成本地實現,提高大數據和人工智能在農業中的應用水平。2014年,歐盟推出“SmartAgriFood2”項目,廣泛征集規模化種植、園藝、畜牧業等方面的建議,并提供不同成員國的農業數據,加以資金支持,通過歐盟FIWARE開源平臺,將其他第三方平臺的組件集成,以加速智慧農業解決方案的開發。這一平臺集成多種物聯網協議(無人機、傳感器和其他機器),不僅可以針對成員國和特定區域定制化智慧農業應用,還可以提高不同無人機、傳感器、農業機器人群的匹配性,并幫助農戶識別數據價值,透明化數據使用流程,支持農戶將數據貨幣化出售給第三方,從而增加新的收入來源。
04、加強信息基礎設施建設,促進農民接軌智慧農業
歐盟通過加強基礎設施保障智慧農業的發展需求,防止區域間的數據鴻溝進一步加深,提高農民與外界互通互信的能力,方便其獲得智慧農業技術解決方案,并通過開放、低成本、包容性的智慧技術平臺,普惠歐盟農民。
3.4.1 加強信息基礎設施建設,減少地區之間的差距
建立基礎設施,滿足智慧農業發展條件,彌合地區間的“數字鴻溝”。智慧農業的設備使用,以及通過設備收集—儲存—應用數據這一個過程都需要高速率的網絡帶寬。例如,精準種植要求帶寬在每秒60兆比特及其以上速率才能有效運行,并需要能夠完全覆蓋耕地。同時,基礎設施建設可以有效避免偏遠地區的農村和農民陷入“數據鴻溝”。為此,歐盟委員會于2013年修訂了寬帶行業的援助規則,并鼓勵私人和公共部門對快速和超高速網絡的投資。歐盟還于2016年通過了歐洲千兆社會互聯互通戰略,并設立了2025年超高速網絡戰略目標。截至2019年,歐盟農村地區固定寬帶覆蓋率在90%以上,快速寬帶覆蓋率較2013年提高近39%。
3.4.2 搭建智慧農業平臺,減少農戶的數據差距
通過聯結不同信息基建設施,搭建低成本包容性智慧農業平臺,收集農業數據,提高農業數據附加值。為了使所有農民都受益于智慧農業的,歐盟開放了哥白尼和伽利略衛星系統,建設FaST農業免費開源數據平臺,解決農場結構差異和整個歐盟制定的解決方案的零散化問題,為整個農戶提供決策支持系統,消除大小農戶之間獲得數據的差異。同時,FaST平臺可以通過農戶上傳的土壤、作物、氣候等數據,并依靠平臺算法,優化農戶水肥的投入,解決了依賴靜態數據而進行的農業生產行為。在減少成本的前提下,更有效地實現了歐盟所規定的環境法律法規。
通過加強基礎設施建設以及開發成本低、包容性強的智慧農業平臺,歐盟進一步挖掘農業數據的潛力,不僅實現了數據共享和智慧農業解決方案的互操作性和集成性,還通過“動態”的數據方式促進了歐盟農民有益于環境生態保護的行為,提高了農村地區社會經濟的包容度,減少了數字排斥的現象。
05、提升政策支持力度,完善制度保障體系
3.5.1 設計政策鼓勵智慧農業發展,促進農戶平等發展
2019年4月,歐盟24個成員國與英國簽訂了《歐洲農業和農村地區智能和可持續數字未來宣言》,旨在實現更加智能和更可持續的未來農業,并制定了涉及數字技術創新、新基礎設施和平臺建設、數據匯集與共享機制的智慧農業支持政策,以確保歐盟智慧農業處在前沿。此外,歐盟通過共同農業政策以及各成員國的農村發展方案,規定了成員國可提供的智慧農業支持方式,鼓勵成員國更好地利用和管理農業數據,并為中小型農場設計易于使用、負擔得起、維護成本低的智慧農業設備。為了防止小農戶可能因為缺乏知識和投資資金而無法跟上新技術的步伐,從而導致大小農戶之間“數據鴻溝”的加劇,歐盟通過EIPAGRI的組織網絡和“地平線2020”計劃,傳播智慧農業的創新知識,為中小型農場提供了更好的農藝數據和智慧農業技術支持,并通過各項計劃對農戶和智慧農業研究人員給予資金支持以支持智慧農業發展。在資金方面,歐盟第1305/2013號條例第25條規定提供了中小型農場主獲得財政支持的方式:中小型農場主可通過與其他主體合作的方式,發展新做法和試點項目,在滿足減緩或適應氣候變化等方面要求的前提下,即可獲得歐盟的支助。這一規定提高了中小型農場獲得智慧農業技術的能力。
3.5.2 完善相應的法律法規,提高農業信息化水平
智慧農業作為一種農業生產的顛覆性創新,大量數據從傳感器、農業機械產生,并最終匯聚到高科技供應商手中,對歐盟農戶帶來了技術風險,特別是對小農戶。高科技供應商通過對小農主體的數據分析,可能會加劇小農戶對這些公司的依賴,嚴重威脅歐盟小型農場的可持續發展\[27\]。因此,2018年歐盟推出了《歐盟農業數據共享行為準則》,闡明了分享農場和農業生產鏈產生數據的一般原則和合同關系。該準則界定了農業數據獲取和使用的權利,是歐盟承認和保護農業數據價值邁出的重要一步,保護了中小型農場的數據權利。2020年2月歐盟委員會發布了“歐洲數據戰略”,其中有以農業數據為主的規劃,目的在于分享和獲取與農業生產相關的數據,改善農業部門的經濟和環境績效,促進相關研究、創新及政策的制定。同時農業數據共享被認為是實現《歐洲綠色協議》和“從農場到餐桌戰略”所包含的環境可持續目標的重要因素。同年11月歐盟正式通過《歐盟數據治理法案》,通過多方利益相關者共同協商形成的數據監管治理法案,構建了公共部門擁有特定數據的再利用制度、數據監管制度以及數據利他主義制度。

04
中國與歐美發展智慧農業的比較分析
01、中國與歐盟發展智慧農業的共同點
4.1.1 加強農業信息化,形成數字解決方案
中國各地區農業資源稟賦存在顯著差異,各地區的生產條件各不相同。同時,農戶文化水平不高,接受農業職業培訓的意愿不強,地方對農民培訓投入不足,大部分農戶主要依賴傳統的生產經驗進行農業生產,導致農業生產效率不高、農業面源污染等。歐盟內部各個區域間的差異也較大,各成員國之間的農情也各不相同,大部分農民依賴傳統經驗生產,同樣希望通過農業技術升級和數據分析提高農業生產效率,做出個性化生產決策。增強農業競爭力,提高農民收入,提升環境效益成為中國和歐盟共同的階段性目標。通過大數據、云計算、AI等技術實現對不同大小經營面積農戶數據收集和分析,制定科學高效的數字解決方案成為中國和歐盟共同可行的選項。
4.1.2 針對農戶差異性,研發適宜智慧農業技術
“人多地少”是掣肘中國農業發展的現實因素,小農戶是農業生產經營的主力,需要著力研發適宜國情的智慧農業技術。第三次農業普查數據顯示,中國規模農業經營戶農業生產經營人員為1 289萬人,而從事農業生產經營的人數為31 422萬人,農業規模經營的比例不高,大部分農戶只能在有限的土地上進行生產,并且收入有限。雖然開展了土地流轉工作,但受制于多重因素的影響,還未能取得顯著進展。對比歐盟,小農戶同樣是歐盟農業的主導者,土地規模因素同樣阻礙了歐盟農業的發展。因此,在發展規模化智慧農業技術的同時,不僅要保持大農戶的競爭力,還需要針對小農戶研發成本低、包容性強的智慧農業技術。中國和歐盟都需要充分考慮不同農業經營主體的差異性,發展智慧農業技術。但值得注意的是,與歐盟國家的農場相比,中國農田地塊規模更小,需要進一步發展適宜小規模地塊的智慧農業技術。
02、中國與歐美發展智慧農業的差異
4.2.1 制度建設有待完善,信息化基礎設施待加強
中國智慧農業還處于初步階段,智慧農業相關制度尚不健全。針對智慧農業制度建設而言,中國有關農業數據的立法還未健全,農業數據標準尚未設立,有關農業數據產權界定、農業數據分享機制以及農業數據監管機制還未得到清楚的界定。2019年《數字農業農村發展規劃(2019—2025年)》提到,中國農業農村基礎數據資源體系處于起步階段,農業數據資源分散,天空一體化獲取能力較弱、覆蓋率低,數據未能有效組合,無法進一步挖掘農業數據的價值,這成為數字中國建設的突出短板。同時,中國還沒有明確的智慧農業發展規劃和農業科研落地規范,導致智慧農業技術使用性不強,研究成果轉化能力有限。在信息化基礎設施方面,寬帶服務性能未能滿足智慧農業所需要的高質量、高速率的通信速度。截至2020年12月,全國行政村4G覆蓋率超過了99%,但是在廣大的農村地區,特別是中西部的山區和丘陵地帶,網絡僅覆蓋到村委會,村民和農業園區覆蓋率不足,導致網絡速率受限。空間設施能力尚未完全釋放出來,農機北斗導航已廣泛運用到大田生產領域,但是還未能惠及小農戶,而且專業性的智慧農業數據應用平臺建設缺乏,農業相關的物聯網平臺較少,農業數據采集設備不足,限制了農戶使用信息端監測作物生長的比例。
4.2.2 尚未形成區域集群發展,軟硬件技術適應性差
由于中國智慧農業起步晚,基礎相對薄弱,尚未形成各區域內部協同發展。中國幅員遼闊,東西南北氣候差異大,各地區智慧農業相關技術研發停留在某個環節,尚未針對土地規模差異和種養差異研發相適應的智慧農業技術,需求導向的創新機制還未實現。歐盟各區域的數字創新中心和能力中心,立足歐盟各區域的生產條件發展相適應的智慧農業技術。至于智慧農業軟硬件設施,中國部分能夠達到或接近國際領先水平,例如大疆植保無人機、農機北斗導航等技術,垂直植物工廠、大型園藝技術也取得了較大的進步;但關鍵核心技術還依靠進口,處于“卡脖子”狀態,例如高端農業傳感器、生命信息感知設備、動植物生長模型等。從智慧農業技術整體上來看,中國還落后發達國家10~15年。此外,基于國外數據而研發的智慧農業技術體系導致這些技術在國內的適用性不強。
4.2.3 缺少智慧農業開源平臺,定制化智慧農業方案
投入力度和各個地方對智慧農業的認識不足,導致中國各地的智慧農業平臺呈現低水平重復建設,智慧農業開源平臺缺失。智慧農業需要大量的資金投入,以保證其順利度過前期的開發階段,在此基礎上才能進一步獲得其能提供的潛在效益。此外,智慧農業的數據化導向能夠通過開源平臺和數據的有效整合,結合現實的智慧農業設備基礎,形成個性化、定制化的智慧農業方案。根據《2021全國縣域農業農村信息化發展水平評價報告》測算,在2020年全國縣域農業農村信息化建設的財政投入方面,20.2%的縣域基本沒有農業農村信息化財政投入,25.3%的縣域財政投資不足10萬元,僅18.5%的縣域財政投入超過1 000萬元。各個縣域有限的經費需要兼顧各個產業的信息化發展,致使農業信息化投入的水平嚴重不足。同時,雖然各個地區都注重智慧農業平臺建設,但是由于經費問題,目前只實現了較為簡單的功能,未能顧及后期的持續維護和升級,平臺不具有成長性,也未能進一步開發為開源性平臺,未能實現定制智慧農業解決方案。

05
歐盟智慧農業發展經驗對中國的啟示
通過系統分析歐盟發展智慧農業的緣起及發展路徑,比較梳理中歐智慧農業的發展異同,本文得出以下啟示。
01、加強農村信息化基礎設施建設,提高農業數字轉型能力
加快發展農村信息化基礎設施,拓寬農民信息獲得渠道,研發低成本包容性智慧農業技術,消除不同農民使用智慧農業的障礙。加速5G基建建設,滿足智慧農業寬帶性能需求,擴大北斗導航在農業上的應用,消除農戶間的使用差異。加強天空地一體化的信息化基礎設施和設備的連接,加快農業數據存儲平臺建設,為進一步研究奠定數據基礎。建設各級政府加強對建立專業性智慧農業數據平臺的支撐,特別是縣一級的農業數據平臺,確保農業數據的多樣性以及進一步挖掘的潛力。開發智慧農業移動端數據應用,簡化數據收集和儲存方式,減少應用主體獲得信息的交易成本,提高其獲得市場信息與作物信息的能力。
02、加強區域集群合作,構建農業創新業態
中國應結合自身情況發展智慧農業,逐步探索出適合國情且獨具特色的智慧農業模式。一方面,依據不同區域產業特點,差異化創建相對應的區域智慧農業創新中心,以實現對當地有益的智慧農業發展經驗和技術示范,發揮引領示范作用。另一方面,引導各區域智慧農業發展實行主體,建立合作關系,形成中國自主的智慧農業創新生態。
03、開發智慧農業開源平臺,定制個性化解決方案
加強智慧農業前期投入,開發智慧農業開源平臺,有效利用農業數據,定制中國各個區域的智慧農業解決方案。目前,中國還處在發展智慧農業的初期,需要充分發揮科技特派員作用,加強對農民主體的咨詢服務,全面了解農民主體使用智慧農業的障礙,收集農民主體的需求,發揮農業數據作用,協同相關機構制定區域化、個性化的智慧農業解決方案,提高農民的技術采納程度。
04、構建多主體創新機制,激勵軟硬件開發
圍繞農民需求,以市場為導向建立創新機制。政府應承擔智慧農業創新的引導角色,搭建農民、高校、企業不同主體間的合作機制,給予智慧農業相關企業以及研究人員創新補貼,實現需求導向性創新。通過市場機制,避免智慧農業技術研發和具體實踐的脫節,開發出能夠解決地區差異化的智慧農業技術,特別是針對適宜小規模地塊的農業機械。另外,政府可以出臺激勵政策和產業規劃,吸引多主體向智慧農業行業投資,以保障智慧農業產業創新發展。在智慧農業軟硬件技術開發方面,通過專項研究基金撥款,加強基礎研究,打破國外對智慧農業關鍵技術的壟斷。
05、完善相關制度建設,推動數據規范共享
完善相關制度建設,提高農業數據附加值。政府應制定符合國情的智慧農業發展路徑,因地制宜出臺智慧農業發展政策和產業政策。提供相關智慧農業技術采用、綠色生產相關補貼,激勵多元主體參與智慧農業。同步加快農業數據相關立法確權工作,保障數據所有者的權利。設立農業數據標準和規范,提高農業數據質量和再利用價值,避免農業數據無序收集。此外,確立數據合理共享和監管機制,加強農業數據安全管理,防止農業數據被濫用,保障小農在智慧農業生產過程中的地位。
來源:袁祥州,黃恩臨 歐美智慧農業發展經驗機器借鑒【J】.世界農業,2022(5):27-36.
更多干貨、市場分析、重磅案例、實戰課程歡迎訂閱 [農業行業觀察]公眾號:nyguancha

相關文章
文章:8144 篇
瀏覽:58318 次
代表文章
【鄉村振興案例】如何打造“三物融合”河南新范..
科爾沁區與鄉合集團達成現代農業戰略合作..
年銷3萬億,農村電商或被重點整治了..
【農業現代化】中國農產品加工產業鏈全景圖剖析..
起飛!農業機器人正當時
深度解讀!劃重點!中央一號文件有這些關鍵詞,..
【證書推薦】第11期鄉村振興管理師火熱報名中,..
【化肥行業】化肥市場趨勢:2026年全球農業重塑..
“十五五”鄉村振興新圖景:從“全面推開”到“..
張建華:農業農村現代化如何賦能共同富裕?..
【特刊】2026智慧農業未來方向:“伏羲農場”模..
大曉智能助推水稻“種出高產”到“種出優質”的..
【特刊】“品牌強農”怎么做?六大策略將品牌建..
“十五五”規劃!縣域農業農村六大躍升方向全解..
中央一號文件中的“品牌”看點,三農騰飛在即..
【有機農業】有機農業的質疑和常見的十個誤區..
【食品行業】近年來食品包裝的七大創新..
【特刊】精準農業正當時,2026年農業機器人騰飛..
【特刊】深度研究!鄉村振興的深層邏輯與實踐超..
【特刊】鄉村振興下村集體經濟不得不了解的12種..
如何打造更賺錢的“無人農場”?
【預制菜】重磅分析!我國預制菜出海的趨勢與特..
植物工廠掘金戰:五大商業模式破解90%虧損魔咒!..
50萬架農業無人機如何重塑全球農業?揭秘未來十..
【預制菜】2025預制菜趨勢預測:聚焦大單品,邁..
70%利潤歸農戶!“公司+合作社+農戶”模式正在助..
出海,中國農業的下一站!
政策青睞!數字鄉村如何從“盆景”變“風景”(..
【考證推薦】農業經理人技能證(第19期)7月4月..
【創業案例】逆天啊!蔬菜種成打卡項目,1斤賣價..