【政策解讀】2021鄉村振興政策解讀(最全)

編者按:數字鄉村是伴隨網絡化、信息化和數字化在農業農村經濟社會發展中的應用,以及農民現代信息技能的提高而內生的農業農村現代化發展和轉型進程,既是鄉村振興的戰略方向,也是建設數字中國的重要內容。2021年,中央一號文的發布、“國家鄉村振興局”的正式掛牌,中央層面通過振興鄉村,開啟城鄉融合發展和現代化建設新局面。建設數字鄉村,全國及各省市如何發力?本文對此進行了詳細梳理,具體如下:
中央、各地“數字鄉村”“發展規劃一覽”
國家部署
農業農村部:明確指出加快數字農業農村建設
中共中央、國務院:發展農村數字經濟
中共中央、國務院:加快數字鄉村建設,推動傳統農業轉型
農業農村部、中央網信辦:數字為鄉村振興賦能
農業農村部:加快啟動實施“互聯網+”農產品出村進城工程
四部門:明確2020年數字鄉村發展工作要點
九部委:培育100萬農村創新創業帶頭人
農業農村部、發改委:全國“五級書記抓鄉村振興”的責任體系基本建立
七部門:開展國家數字鄉村試點工作
中央網信辦:數字鄉村將進入全面推進階段
國家“十四五”規劃:明確提出要實施鄉村建設行動
數字鄉村發展報告:強調要推動數字經濟與農業農村經濟深度融合發
全國人大農業與農村委員會:就鄉村振興促進法(草案二次審議稿)公開征求意見
2021中央一號文:全面推進鄉村振興實施數字鄉村建設發展工程
國家鄉村振興局:正式掛牌成立
省級計劃
江蘇:深度覆蓋4G網絡,智能化改造鄉村基礎設施
浙江:錨定數字鄉村建設“總線路”
廣東:以點帶面深入推進數字鄉村發展
廣東:數字鄉村發展試點實施方案,確定10個試點縣20個試點鎮
廣西:2022年將初步建成與新時代相適應的數字鄉村新生態
四川:印發數字鄉村建設分工方案
河南:力爭農業信息化和數字鄉村建設走在全國前列
云南:推進農業數字化轉型
湖南:到2022年4G網絡實現自然村全覆蓋
遼寧:到2025年農業數字經濟在農業增加值中的占比達9%
陜西:到2022年4G覆蓋率將達100%
河北:推進數字紅利加速向鄉村溢出,擬確定10個左右的縣(市、區)開展數字鄉村建設試點
市級計劃
杭州:打造數智鄉村新標桿
臨安區:數字鄉村與城市大腦協同融合,數字鄉村建設走在全省前列
鄭州:加快推進農業信息化和數字鄉村建設
山東濰坊:到2025年,城鄉“數字鴻溝”明顯縮小
迪慶州:為郵政快遞業末端發展注入新動力

國家部署
農業農村部:明確指出加快數字農業農村建設
2019年2月農業農村部印發《2019年農業農村市場與信息化工作要點》。工作要點主要內容包含:提升貧困地區市場信息服務水平。推進“互聯網+”農產品出村進城工程。全面實施信息進村入戶工程。加快數字農業農村建設。強化網絡安全能力建設。明確指出加快數字農業農村建設,探索重要農產品全產業鏈大數據建設。
中共中央、國務院:發展農村數字經濟
2019年5月16日,中共中央辦公廳、國務院辦公廳印發了《數字鄉村發展戰略綱要》。明確指出到2020年,全國行政村4G覆蓋率超過98%,農村互聯網普及率明顯提升。建成一批特色鄉村文化數字資源庫,網絡扶貧行動向縱深發展,信息化在美麗宜居鄉村建設中的作用更加顯著。
其中提到,統籌發展數字鄉村與智慧城市。強化一體設計、同步實施、協同并進、融合創新,促進城鄉生產、生活、生態空間的數字化、網絡化、智能化發展,加快形成共建共享、互聯互通、各具特色、交相輝映的數字城鄉融合發展格局。鼓勵有條件的小城鎮規劃先行,因地制宜發展“互聯網+”特色主導產業,打造感知體驗、智慧應用、要素集聚、融合創新的“互聯網+”產業生態圈,輻射和帶動鄉村創業創新。
中共中央、國務院:加快數字鄉村建設,推動傳統農業轉型
2020年1月2日,中共中央、國務院發布《關于抓好“三農”領域重點工作確保如期實現全面小康的意見》。明確提出,要加強現代農業設施建設。依托現有資源建設農業農村大數據中心,加快物聯網、大數據、區塊鏈、人工智能、第五代移動通信網絡、智慧氣象等現代信息技術在農業領域的應用。開展國家數字鄉村試點。
文件明確了2020年中國農業現代化建設要以大數據為背景,通過現代信息技術在農業領域應用,為未來我國農業發展指明方向,推動傳統農業向現代農業、智慧農業的轉型,讓農業生產變得更加智能化,減少人力和生產成本,提高農業生產率。
農業農村部、中央網信辦:數字為鄉村振興賦能
2020年1月20日,農業農村部、中央網絡安全和信息化委員會辦公室印發的《數字農業農村發展規劃(2019—2025年)》正式對外發布。對新時期推進數字農業農村建設的總體思路、發展目標、重點任務作出明確部署,擘畫了數字農業農村發展新藍圖。明確了數字鄉村建設具體目標——到2025年,農業數字經濟占農業增加值比重從2018年的7.3%增長到15%,農產品網絡零售額占農產品總交易額比重從9.8%增長到15%,農村互聯網普及率從2018年的38.4%增長到70%。
在重大工程設施建設方面,《規劃》提出,要搭建統一開放的國家農業農村大數據中心,包括國家農業農村云平臺、農業農村大數據平臺、農業農村政務信息系統等,實現數據資源共享、智能預警分析,提高農業農村領域管理服務能力和科學決策水平。要建設天空地一體化的農業農村觀測網絡基礎設施和應用體系,重點建設新型遙感衛星及地面應用設施和農業農村航空監測網絡,并形成全國統一的農業農村地面物聯網數據調查體系,從而實現對農業生產和農村環境等全領域、全過程、全覆蓋的實時動態觀測。另外,還要加快推進重要農產品全產業鏈大數據建設,打造數字農業農村綜合服務平臺。
農業農村部:加快啟動實施“互聯網+”農產品出村進城工程
2020年5月,農業農村部研究制定了《2020年農業農村部網絡安全和信息化工作要點》。要求大力實施數字農業農村建設,加快啟動實施“互聯網+”農產品出村進城工程等。《工作要點》包括四方面:一是大力實施數字農業農村建設。二是深入推進農業數字化轉型。三是扎實推動農業農村大數據建設。四是進一步夯實農業農村信息化工作基礎。
四部門:明確2020年數字鄉村發展工作要點
2020年5月,中央網信辦、農業農村部、國家發展改革委、工業和信息化部聯合印發《關于印發〈2020年數字鄉村發展工作要點〉的通知》。《工作要點》明確了2020年數字鄉村發展工作目標:農村信息基礎設施建設加快推進,基本實現行政村光纖網絡和4G普遍覆蓋,農村互聯網普及率明顯提升。農村數字經濟快速發展,農業農村數字化轉型快速推進,遙感監測、物聯網、大數據等信息技術在農業生產經營管理中廣泛應用。《工作要點》部署了8個方面22項重點任務,包括推進鄉村新型基礎設施建設,推動鄉村數字經濟發展,推進鄉村治理能力現代化,建設綠色智慧鄉村等。
九部委:培育100萬農村創新創業帶頭人
2020年6月,農業農村部、國家發展改革委、教育部、科技部、財政部、人力資源社會保障部、自然資源部、退役軍人事務部和銀保監會等9部委聯合印發《關于深入實施農村創新創業帶頭人培育行動的意見》,要求各地加強指導服務,優化創業環境,培育一批飽含鄉土情懷、具有超前眼光、充滿創業激情、富有奉獻精神,帶動農村經濟發展和農民就業增收的農村創新創業帶頭人。力爭到2025年,培育農村創新創業帶頭人100萬以上,基本實現農業重點縣的行政村全覆蓋。
《意見》提出,要以實施鄉村振興戰略為總抓手,緊扣鄉村產業振興目標,重點扶持返鄉創業農民工、鼓勵入鄉創業人員、發掘在鄉創業能人,壯大農村創新創業人才隊伍,提升農村創新創業層次水平。
農業農村部、發改委:全國“五級書記抓鄉村振興”的責任體系基本建立
2020年6月,農業農村部、國家發展改革委會同規劃實施協調推進機制27個成員單位編寫的《鄉村振興戰略規劃實施報告(2018—2019年)》出版發布。《報告》顯示,兩年來,《規劃》實施取得積極進展,鄉村振興實現良好開局。
《報告》指出,兩年來各地各有關部門把落實《規劃》作為重點任務,不斷加大工作力度。31個省(區、市)全部建立了實施鄉村振興戰略工作領導小組,一級抓一級、五級書記抓鄉村振興的責任體系基本建立。省級鄉村振興戰略規劃全部出臺,大部分市縣出臺了地方規劃或方案,上下銜接的規劃體系初步形成。相繼制定出臺建立健全城鄉融合發展體制機制和政策體系、促進鄉村產業振興、開展農村人居環境整治三年行動、加強和改進鄉村治理等意見或方案,鄉村振興的政策框架加快構建。建立健全鄉村振興實績考核制度和激勵機制,落實黨政一把手第一責任人工作要求,《規劃》實施的報告制度、督查制度和臺賬制度逐步完善。
七部門:開展國家數字鄉村試點工作
2020年6月,農業農村部、國家發展改革委會同規劃實施協調推進機制27個成員單位編寫的《鄉村振興戰略規劃實施報告(2018—2019年)》出版發布。《報告》顯示,兩年來,《規劃》實施取得積極進展,鄉村振興實現良好開局。
《報告》指出,兩年來各地各有關部門把落實《規劃》作為重點任務,不斷加大工作力度。31個省(區、市)全部建立了實施鄉村振興戰略工作領導小組,一級抓一級、五級書記抓鄉村振興的責任體系基本建立。省級鄉村振興戰略規劃全部出臺,大部分市縣出臺了地方規劃或方案,上下銜接的規劃體系初步形成。相繼制定出臺建立健全城鄉融合發展體制機制和政策體系、促進鄉村產業振興、開展農村人居環境整治三年行動、加強和改進鄉村治理等意見或方案,鄉村振興的政策框架加快構建。建立健全鄉村振興實績考核制度和激勵機制,落實黨政一把手第一責任人工作要求,《規劃》實施的報告制度、督查制度和臺賬制度逐步完善。
中央網信辦:數字鄉村將進入全面推進階段
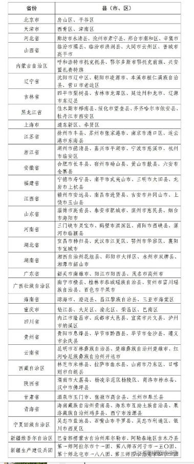
2020年9月,中央網信辦正式公示國家數字鄉村試點地區名單。數字鄉村發展作為鄉村振興戰略的重要內容,將進入全面推進階段。

(圖:國家數字鄉村試點地區公示名單,來源:中央網信辦官網)
入選國家數字鄉村試點名單的地區,將從開展數字鄉村整體規劃設計、完善鄉村新一代信息基礎設施、探索鄉村數字經濟新業態、探索鄉村數字治理新模式、完善“三農”信息服務體系、完善設施資源整合共享機制、探索數字鄉村可持續發展機制等方面,實施試點建設。
通過數字鄉村試點,實現到2021年底,城鄉數字鴻溝明顯縮小,鄉村數字經濟快速發展,農業生產智能化、經營網絡化水平大幅提高,依托互聯網開展的農村創業創新蓬勃發展,鄉村數字治理體系基本完善,鄉村公共服務體系基本建立,鄉村網絡文化繁榮發展。
國家“十四五”規劃:明確提出要實施鄉村建設行動
2020年11月3日,《中共中央關于制定國民經濟和社會發展第十四個五年規劃和二〇三五年遠景目標的建議》對外公布。《建議》明確提出要實施鄉村建設行動。把鄉村建設擺在社會主義現代化建設的重要位置。強化縣城綜合服務能力,把鄉鎮建成服務農民的區域中心。此外,還要把鄉鎮建成數字鄉村的中心。要把數字鄉村作為重點,通過包括農村電商、數字治理在內的數字鄉村建設,重構鄉村“人、地、錢”,打造鄉村振興“新引擎”。
數字鄉村發展報告:強調要推動數字經濟與農業農村經濟深度融合發展
2020年11月27日,由中央網信辦信息化發展局、農業農村部市場與信息化司指導,農業農村信息化專家咨詢委員會編制的《中國數字鄉村發展報告(2020年)》發布。報告強調,要按照黨的十九屆五中全會部署要求,加快建設智慧農業,推動數字經濟與農業農村經濟深度融合發展。一是加強規劃布局,總體謀劃“十四五”數字鄉村發展。二是夯實發展基礎,加快建設鄉村新一代信息基礎設施。三是釋放數字紅利,培育壯大農業農村發展新動能。四是創新治理模式,提升鄉村治理能力現代化水平。五是推動融合發展,統籌發展數字鄉村與智慧城市。六是激發內生動力,持續推進網絡扶貧與數字鄉村建設。
全國人大農業與農村委員會:就鄉村振興促進法(草案二次審議稿)公開征求意見
《中華人民共和國鄉村振興促進法(草案二次審議稿)》2021年1月26日正式公布并公開征求意見。《草案》分為11章,共76條,其中多項涉及生態環境保護和自然資源管理。《草案》強調,鄉村振興應當堅持人與自然和諧共生,牢固樹立和踐行生態文明思想,統籌山水林田湖草系統治理,促進綠色發展;堅持規劃先行、注重特色、分類實施、有序推進。
2021中央一號文:全面推進鄉村振興實施數字鄉村建設發展工程
21世紀以來第18個指導“三農”工作的中央一號文件于2021年2月21日發布,這份文件題為《中共中央國務院關于全面推進鄉村振興加快農業農村現代化的意見》。
文件對信息通信行業提出了新的要求。在加強鄉村公共基礎設施建設方面,文件提出:實施數字鄉村建設發展工程。推動農村千兆光網、第五代移動通信(5G)、移動物聯網與城市同步規劃建設。完善電信普遍服務補償機制,支持農村及偏遠地區信息通信基礎設施建設。加快建設農業農村遙感衛星等天基設施。發展智慧農業,建立農業農村大數據體系,推動新一代信息技術與農業生產經營深度融合。完善農業氣象綜合監測網絡,提升農業氣象災害防范能力。加強鄉村公共服務、社會治理等數字化智能化建設。
國家鄉村振興局:正式掛牌成立
2021年2月25日16時,北京市朝陽區太陽宮北街1號,“國務院扶貧開發領導小組”的牌子已經永久性摘下,“國家鄉村振興局”的牌子正式掛上。這既是我國脫貧攻堅戰取得全面勝利的一個標志,也是全面實施鄉村振興,奔向新生活、新奮斗的起點。

省級計劃
江蘇:深度覆蓋4G網絡,智能化改造鄉村基礎設施
2021年1月,江蘇出臺《關于高質量推進數字鄉村建設的實施意見》,加快信息化與農業農村現代化深度融合。為夯實數字鄉村建設基礎,《意見》明確要加快農村地區接入網擴容、4G網絡深度覆蓋,有序推進5G網絡建設應用;并著力推動水利、公路、冷鏈物流等鄉村基礎設施數字化、智能化改造。
浙江:錨定數字鄉村建設“總線路”
2021年1月,浙江省公布《浙江省數字鄉村建設實施方案》。明確提出,到2022年底,將實現縣城及重點鄉鎮5G信號全覆蓋,數字“三農”協同應用平臺基本建成,農業農村數據資源庫不斷完善,初步建成天空地全域地理信息圖。而到了2035年,浙江數字鄉村整體格局將全面形成,數字鄉村公共服務體系、治理體系全面建成,農民數字化素養明顯提高,城鄉“數字鴻溝”基本消除。
廣東:以點帶面深入推進數字鄉村發展
2020年5月,廣東省委辦公廳和省政府辦公廳印發《廣東省貫徹落實〈數字鄉村發展戰略綱要〉的實施意見》,探索開展省級數字鄉村發展試點,著力完善鄉村信息基礎設施、加快發展農村數字經濟、深化信息惠民服務等,數字鄉村發展取得積極成效,信息化對鄉村振興的支撐作用日益凸顯。
《實施意見》提出到2025年,20戶以上自然村光網實現深度覆蓋,5G網絡實現農村重點區域普遍覆蓋,鄉村產業數字信息化得到應用,城鄉“數字鴻溝”明顯縮小。
廣東:數字鄉村發展試點實施方案,確定10個試點縣20個試點鎮
2020年8月27日,廣東省數字鄉村發展試點工作推進視頻會議在廣州召開,會議公布了《廣東省數字鄉村發展試點實施方案》,并部署推進全省數字鄉村發展試點各項工作。確定珠海市斗門區、韶關市南雄市、梅州市興寧市、江門市新會區、陽江市陽西縣、湛江市徐聞縣、茂名市高州市、清遠市英德市、潮州市潮安區、云浮市新興縣等10個縣(市、區)為數字鄉村發展試點縣。
廣西:2022年將初步建成與新時代相適應的數字鄉村新生態
2019年11月,廣西壯族自治區數字廣西建設領導小組印發《廣西加快數字鄉村發展行動計劃(2019-2022年)》。根據《計劃》,2022年底廣西要培育一批數字鄉村新業態,培育形成一批農村電商產品品牌,農村電子商務發展通達全區各縣(市、區)。
四川:印發數字鄉村建設分工方案
2020年1月,由四川省委網信辦、省經濟和信息化廳、省發展改革委、省農業農村廳、省通信管理局聯合印發的《四川省落實〈數字鄉村發展戰略綱要〉重點任務分工方案》正式出爐。
《方案》明確了11個大項77個小項的重點任務,涉及宣傳、網信、發改、教育、文化和旅游等50多個部門。《方案》提出,要加快鄉村信息基礎設施建設,統籌推動城鄉信息化融合發展,強化農業農村科技創新供給,建設智慧綠色鄉村,發展農村數字經濟,深化信息惠民服務,推進鄉村治理能力現代化,繁榮發展鄉村網絡文化,推動網絡扶貧向縱深發展,激發鄉村振興內生動力。《方案》強調,要將數字鄉村建設融入信息化規劃和鄉村振興重點工程,完善產業、財政、金融、教育、醫療等領域配套政策措施,持續推進落實;要創新宣傳方式,講好鄉村振興故事,為全面實施鄉村振興戰略凝聚共識、匯聚力量。
河南:力爭農業信息化和數字鄉村建設走在全國前列
2020年4月,河南省政府辦公廳印發《關于加快推進農業信息化和數字鄉村建設的實施意見》,提出用3-5年推動全省農業信息化和數字鄉村建設取得重要進展,力爭走在全國前列。
其中,河南省將加快新一代信息基礎設施建設。實施新一代農業農村信息基礎設施建設工程,推進“全光網河南”全面升級,構建覆蓋農村的高速光纖寬帶網,實現20戶以上自然村百兆以上寬帶網絡接入和4G網絡全覆蓋。加快窄帶物聯網建設,推進互聯網協議第六版規模部署,推動5G在農村地區應用。大力推進北斗衛星導航系統和農業遙感技術在農業農村應用。加大農業農村信息基礎設施保護力度。
云南:推進農業數字化轉型
2020年4月,中共云南省委辦公廳、云南省人民政府辦公廳印發了《關于加快推進數字鄉村建設的實施意見》。《實施意見》對發展農村數字經濟的工作中提出,推進農業數字化轉型。加快推廣云計算、大數據、物聯網、人工智能在農業生產經營管理中的運用,促進新一代信息技術與種植業、種業、畜牧業、漁業、農機、農產品加工業全面深度融合應用。
湖南:到2022年4G網絡實現自然村全覆蓋
2020年7月,湖南省委辦公廳、省政府辦公廳印發《湖南省數字鄉村發展行動方案(2020-2022年)》。《行動方案》提出,到2022年,數字鄉村建設取得明顯成效。4G網絡實現自然村(20戶以上村民小組或聚居寨)全覆蓋,5G應用更加普遍,自然村(20戶以上村民小組或聚居寨)光纖通達率達到70%,有條件的農村具備100兆以上接入能力,有線廣播電視網連通所有行政村。推動農業物聯網應用,打造數字農業產業新優勢。“互聯網+政務服務”實現省、市、縣、鄉、村五級全覆蓋,建成一批特色鄉村文化數字資源庫。網絡扶貧行動向縱深發展,信息化在美麗宜居鄉村建設中的作用顯著。惠農服務體系日益完善,鄉村治理能力明顯提高,城鄉“數字鴻溝”逐步縮小,形成鄉村振興內生動力。
遼寧:到2025年農業數字經濟在農業增加值中的占比達9%
2020年8月,遼寧省印發《遼寧省數字鄉村發展規劃》。《規劃》提出,到2020年年底,鄉村數字經濟快速發展,農村互聯網普及率達到68%,農業數字經濟在農業增加值中的占比達9%,農產品網絡零售額占農產品總交易額的13%。
《規劃》提出,到2025年年底,鄉村數字經濟穩步提升,鄉村4G深化普及、5G創新應用,農村互聯網普及率超過80%,農業數字經濟在農業增加值中的占比達15%,農產品網絡零售額占農產品總交易額的20%,城鄉“數字鴻溝”明顯縮小,新農民新技術創業創新中心和農村電商產品品牌培育取得積極進展,農業在線服務在農業信息化服務中的占比超過50%。到2035年年底,數字鄉村建設取得突破性成果。農業數字化、智能化水平與工業基本持平,農業農村現代化基本實現,城鄉基本公共服務均等化基本實現,鄉村治理體系和治理能力現代化基本實現。
陜西:到2022年4G覆蓋率將達100%
2020年8月,陜西省印發《陜西省加快數字鄉村發展三年行動計劃(2020—2022年)》,提出到2022年,陜西省數字鄉村建設將取得重要進展,農村數字基礎設施全面提升,行政村寬帶接入能力達到百兆以上,4G網絡覆蓋率達到100%,5G網絡建設向農村延伸并開展應用試點示范等。
河北:推進數字紅利加速向鄉村溢出,擬確定10個左右的縣(市、區)開展數字鄉村建設試點
2020年9月,河北省委網信辦會同省農業農村廳、省發改委等八部門制定印發《河北省數字鄉村建設試點示范工作方案》,提出堅持改革創新、立足省情農情,探索數字鄉村發展新模式,促進農業全面升級、農村全面進步、農民全面發展。河北省擬在全省范圍內篩選確定10個左右的縣(市、區)開展數字鄉村建設試點,培育形成一批數字鄉村建設典型,推動河北數字鄉村建設全面上水平。
工作方案的試點內容中提到,發展農村數字經濟。夯實數字農業基礎,推進農業數字化轉型,創新農村流通服務體系,推動農業生產智能化、經營網絡化,持續推進電子商務進農村,積極發展鄉村新業態,發展“互聯網+”特色主導產業。

市級計劃
杭州:打造數智鄉村新標桿
2021年1月,杭州市農業農村局起草了《杭州市數字鄉村建設實施意見(征求意見稿)》。其中提到數智鄉村的方向,讓數字更多參與到經濟建設、社會治理和公共服務中。除了大力發展的電子商務外,到2022年,政務服務事項也將100%實現“掌上辦”,教育、醫療、文化、旅游、社會救助等領域數字化應用廣泛向鄉村延伸。
數智鄉村還體現在構建“黨建引領、農民主體、四治融合、整體智治”的現代鄉村治理體系。到2025年,杭州全市要爭取創建省級善治村1000個以上,開展未來鄉村建設試點100個以上。
臨安區:數字鄉村與城市大腦協同融合,數字鄉村建設走在全省前列
2020年5月,杭州市臨安區發布《2020年臨安數字鄉村試點示范區實施方案》。實施方案提出,到2020年底,全區數字鄉村建設加快實施,整體框架基本形成,通過構建數字鄉村資源要素數據分中心,搭建“數字鄉村一張圖”、推進“數字孿生鄉村”應用等方式,助力鄉村治理和公共服務,打造農業農村農民全領域、全整合、全數據、全匯集的臨安特色全國數字農業示范縣。
鄭州:加快推進農業信息化和數字鄉村建設
2020年6月,鄭州市人民政府辦公廳發布關于加快推進農業信息化和數字鄉村建設的實施意見。
意見顯示,擬用3~5年時間,推動鄭州市農業信息化和數字鄉村建設取得重要進展,在全省、全國排名前列。鄭州市農村固定寬帶家庭普及率達到99%以上,移動寬帶用戶普及率達到98%以上,現代信息技術與農業農村發展深度融合,農業農村數據資源實現有效整合和開放共享,農業農村數字經濟占農業農村整體經濟比重進一步加大,鄉村治理體系和治理能力現代化水平顯著提升。
山東濰坊:到2025年,城鄉“數字鴻溝”明顯縮小
2020年6月,濰坊市委網信辦、市發改委、市大數據局等5部門聯合印發了《濰坊市數字鄉村發展戰略實施意見》。《意見》指出,到2025年,數字鄉村建設取得重大進展,現代信息技術在農村經濟、政治、文化、社會、生態各領域廣泛深入應用,城鄉“數字鴻溝”明顯縮小。到2035年,數字鄉村建設取得長足進展,數字鄉村成為全面實現農業強、農村美、農民富的重要支撐。
迪慶州:為郵政快遞業末端發展注入新動力
2020年9月,迪慶州出臺了《關于加快推進數字鄉村建設的實施意見》,提出到2025年,基本形成鄉村智慧物流配送體系的目標,將全面實施“快遞下鄉”工程,加快建設縣、鄉、村三級物流網絡體系,深化鄉村郵政和快遞網點普及,推動行政村直接通郵和末端投遞服務,積極控索給予農村物流投遞企業補助或提供貼息支持等工作機制。此《實施意見》的出臺將為不斷推進迪慶州郵政行業快速發展提供政策利好,并有力推動迪慶州“快遞下鄉進村”工程,提高郵政快遞末端服務能力和水平,讓工業品下鄉、農產品進城的“毛細血管”更暢通,更好的服務鄉村振興戰略。
更多干貨、市場分析、重磅案例、實戰課程歡迎訂閱 [農業行業觀察]公眾號:nyguancha

相關文章
文章:10294 篇
瀏覽:41516 次
50噸!小金蘋果首次銷往海外市場
亞鉀國際正式躋身300萬噸鉀肥產能行列,中國“海..
【政策解讀】《高標準農田建設質量管理辦法》印..
【名優特產品消費節】全年搞不少于12場展銷活動..
如何激活縣域特色農業?這里給出了答案..
【政策解讀】《國家鄉村振興示范縣創建工作方案..
真的!?垂直農場:30層種植架產量達到傳統農田..
【縣域農業案例】一個縣域循環農業如何變成綠色..
【產業透視】鄉村振興:不是缺錢、而是缺機會..
未來已來!功能性食品創新之道(附PPT解讀)..
第十一屆中國畜牧科技論壇開幕 激發畜牧產業新質..
【農產品電商】特色農產品電商實踐操作與案例深..
大曉智能:踐行初心,深耕“人工智能+農業”..
中國生鮮供應鏈市場現狀、競爭格局及發展趨勢..
“十五五”縣域農業現代化規劃核心要點深度解讀..
【養殖案例】“牛人”降本增效新實踐——伊利奶..
農業農村部等多部門聯合推進農產品品牌建設,多..
【智慧農業】《智慧農業標準體系建設指南》發布..
大疆農業旗艦新品T100S亮相第三十九屆植保雙交會..
【產業透視】家禽養殖業的困境與出路:挑戰、創..
農資行業商業模式揭秘:不靠賣農資產品,靠會員..
【智慧農業】智慧農業創業:20+條創新商業模式推..
【農業案例】農業創業中的5個坑,農民看過后,選..
恭喜新疆缽施然智能農機股份有限公司榮獲2024年..
農村電商僅剩下農產品直播,未來還將如何發展..
新年特刊!100多個特色農場的經典案例,都非常有..
數字農業創新典型案例——淘菜菜、京東農場..
如何打造更賺錢的“無人農場”?
【預制菜】重磅分析!我國預制菜出海的趨勢與特..
植物工廠掘金戰:五大商業模式破解90%虧損魔咒!..