【政策解讀】2021鄉村振興政策解讀(最全)

生物育種行業在我國戰略性新興產業集群建設中地位關鍵,也與國家糧食安全緊密相關。自 “八五” 計劃起,國民經濟規劃對生物育種的政策指導可分三個階段:
“八五” 計劃階段:重點扶持生物領域專題研究項目。
“九五” - “十一五” 期間:以依托生物育種提升糧食供應能力為核心任務。
“十二五” 以來:農業科技創新被提升到新高度,目標包括推進良種技術攻關、推動生物育種產業化應用、培育全球領先的農業科技產業集群 。
01 國家層面政策匯總及解讀——國家層面生物育種行業政策匯總
(一)國家層面生物育種行業政策匯總
2019 年起,我國圍繞生物育種密集出臺多項政策,助力新技術研發與行業自主發展。“十四五” 期間,相關規劃持續落地:
行業內部扶持:從農林牧業育種工作入手,大力發展生物育種技術,將其納入國家重大科技項目,推動生物經濟做大做強。
技術手段輔助:借助信息化、智能化手段,助力生物育種行業從 “經驗育種” 向 “精確育種” 加速轉變。
截至2025年國家層面有關生物育種行業的政策重點匯總及解讀(一)

截至2025年國家層面有關生物育種行業的政策重點匯總及解讀(二)

——農業農村部《關于加快推進種業基地現代化建設的指導意見》內容解讀
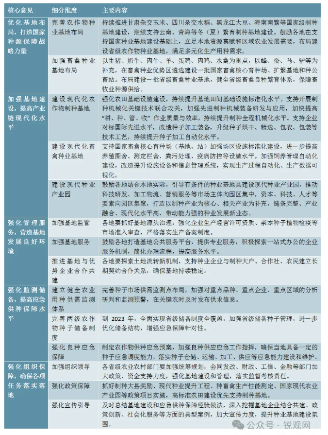
2022年9月16日,為落實《“十四五”全國現代種業發展規劃》《“十四五”現代種業提升工程建設規劃》安排,深入實施種業基地提升行動,強化基地屬地責任,發揮企業主體作用,推動有效市場和有為政府更好結合,加快建設現代化種業基地,健全良種繁育和應急保障體系,實現重要農產品種源自主可控,確保農業生產用種安全。農業農村部出臺《關于加快推進種業基地現代化建設的指導意見》,對生物育種領域的現代化建設有較為重要的指導意義,重點內容總結如下:
農業農村部《關于加快推進種業基地現代化建設的指導意見》內容解讀

02 各省市層面的政策匯總及解讀——31省市生物育種行業政策匯總

在地方層面,“十四五”以來,以陜西、北京、河南等多個省市出臺了多項相關政策,聚焦生物育種創新技術,重點聚焦植物育種細分領域,開展生物育種的產業化應用,具體政策匯總如下:
31 省市生物育種行業政策匯總(一)

31 省市生物育種行業政策匯總(二)

31 省市生物育種行業政策匯總(三)

資料來源:銳觀咨詢整理
更多干貨、市場分析、重磅案例、實戰課程歡迎訂閱 [農業行業觀察]公眾號:nyguancha

相關文章
文章:10294 篇
瀏覽:41515 次
50噸!小金蘋果首次銷往海外市場
亞鉀國際正式躋身300萬噸鉀肥產能行列,中國“海..
【政策解讀】《高標準農田建設質量管理辦法》印..
【名優特產品消費節】全年搞不少于12場展銷活動..
如何激活縣域特色農業?這里給出了答案..
【政策解讀】《國家鄉村振興示范縣創建工作方案..
真的!?垂直農場:30層種植架產量達到傳統農田..
【縣域農業案例】一個縣域循環農業如何變成綠色..
【產業透視】鄉村振興:不是缺錢、而是缺機會..
未來已來!功能性食品創新之道(附PPT解讀)..
第十一屆中國畜牧科技論壇開幕 激發畜牧產業新質..
【農產品電商】特色農產品電商實踐操作與案例深..
大曉智能:踐行初心,深耕“人工智能+農業”..
中國生鮮供應鏈市場現狀、競爭格局及發展趨勢..
“十五五”縣域農業現代化規劃核心要點深度解讀..
【養殖案例】“牛人”降本增效新實踐——伊利奶..
農業農村部等多部門聯合推進農產品品牌建設,多..
【智慧農業】《智慧農業標準體系建設指南》發布..
大疆農業旗艦新品T100S亮相第三十九屆植保雙交會..
【產業透視】家禽養殖業的困境與出路:挑戰、創..
農資行業商業模式揭秘:不靠賣農資產品,靠會員..
【智慧農業】智慧農業創業:20+條創新商業模式推..
【農業案例】農業創業中的5個坑,農民看過后,選..
恭喜新疆缽施然智能農機股份有限公司榮獲2024年..
農村電商僅剩下農產品直播,未來還將如何發展..
新年特刊!100多個特色農場的經典案例,都非常有..
數字農業創新典型案例——淘菜菜、京東農場..
如何打造更賺錢的“無人農場”?
【預制菜】重磅分析!我國預制菜出海的趨勢與特..
植物工廠掘金戰:五大商業模式破解90%虧損魔咒!..