【政策解讀】2021鄉村振興政策解讀(最全)

你能接受預制菜嗎?
經過去年“預制菜進校園”“6000元酒席七成是預制菜”等事件后,大眾對預制菜的抵觸情緒似乎到達了頂峰,市場內甚至冒出不少“預制菜就是豬狗食”、“人類飼料”、“垃圾食品”等言論。
不過預制菜行業前景似乎一片大好。根據艾媒咨詢的數據,2022年中國預制菜市場規模達4196億元,同比增長21.3%。該機構預計到2026年預制菜市場規模將達到1.07萬億元。
新的一年,預制菜國標也要到來了。日前,有多家媒體報道稱,“預制菜國標報送稿已經出爐,最快半年內便會有結果。其中除了對預制菜縮小范圍外,還包括預制菜將禁止添加防腐劑,同時必須冷鏈運輸。”
業內人士分析稱,“這也將大幅提高行業準入門檻,有助于行業健康發展,同時這也是對去年‘預制菜進校園’輿情的積極反饋。”
2024年,備受爭議的預制菜還能繼續火下去嗎?
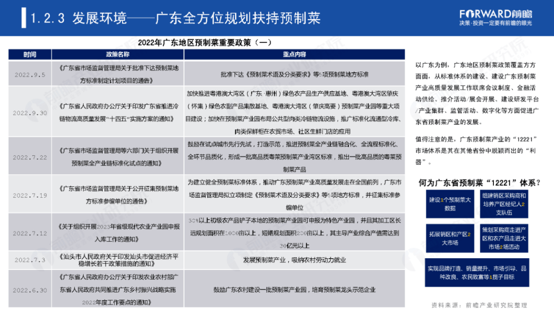
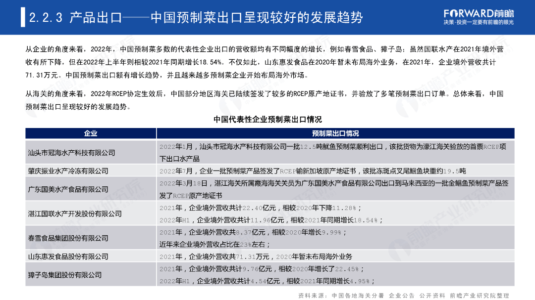
預知2024年,我們先來看看2023年中國預制菜產業發展情況~
以下為報告詳細內容



























































內容來源:前瞻網 農業行業觀察全網推薦
更多干貨、市場分析、重磅案例、實戰課程歡迎訂閱 [農業行業觀察]公眾號:nyguancha

相關文章
文章:9346 篇
瀏覽:50308 次
【植物工廠案例】凱盛浩豐現代設施農業經驗與做..
【陳曉菲、胡曉輝、李富昌】縣域農村電子商務高..
新農業!新場景!智慧農業未來方向:“伏羲農場..
【ppt資料】智慧畜牧養殖綜合解決方案..
威麟R08 EV即將上市:奇瑞首款純電皮卡,硬核解..
萬字長文!趙春江團隊最新智慧農業綜述(含育種..
第10期鄉村振興管理師火熱報名中,歡迎農業老板..
農產品未來的競爭核心,到底是什么?..
【生鮮案例】美團“小象超市”發力線下:“叫板..
產業聚焦!智慧農業產業體系如何落地..
“中漁協漁業產品認證(CFA認證)”正式落地,填..
【品牌農業案例】蜜桃產業如何借助數字化轉型升..
【有機肥】有機肥產業:行業尚未形成工業化規模..
大梳理!全球各國大田農業機器人發展現狀..
PPT解讀!華為無人農場解決方案,滿滿的高科技,..
中化化肥榮登“2025中國化肥企業影響力Top100”..
【農業模式】啥叫生態農業?特點模式趨勢如何?..
山西智慧農業五年行動計劃出爐 提出到2030年底農..
【縣域經濟】什么是“地名經濟”?一圖讀懂全國..
大食物觀引領!農業現代化路徑:全鏈延伸+三產融..
新年特刊!100多個特色農場的經典案例,都非常有..
如何打造更賺錢的“無人農場”?
【預制菜】重磅分析!我國預制菜出海的趨勢與特..
植物工廠掘金戰:五大商業模式破解90%虧損魔咒!..
50萬架農業無人機如何重塑全球農業?揭秘未來十..
【預制菜】2025預制菜趨勢預測:聚焦大單品,邁..
政策青睞!數字鄉村如何從“盆景”變“風景”(..
出海,中國農業的下一站!
70%利潤歸農戶!“公司+合作社+農戶”模式正在助..
【考證推薦】農業經理人技能證(第19期)7月4月..